Texas Instruments TPSI2260-Q1強化ソリッドステートリレー
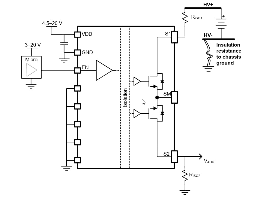
Texas Instruments TPSI2260-Q1強化ソリッドステートリレーは、高電圧車載用および産業用アプリケーション向けに設計されています。絶縁型ソリッドステートリレーは、高信頼性の強化容量性絶縁技術と内蔵の双方向MOSFETを組み合わせることにより、2次側電源を必要としない完全に統合されたソリューションを形成しています。TIの容量性絶縁技術は、機械式リレーやフォトリレーに共通する機械的磨耗や光劣化による故障モードの影響を受けないため、システムの信頼性が向上します。TPSI2260-Q1の1次側は、わずか5mAの入力電流で電力供給されており、VDD電源に逆電力が供給される可能性を防ぐフェイルセーフENピンが組み込まれています。ほとんどのアプリケーションでは、デバイスのVDDピンを4.5V~20Vのシステム電源に接続し、デバイスのENピンを2.1V~20Vのロジック高のGPIO出力で駆動する必要があります。さらに、その他のアプリケーションでは、VDDピンおよびENピンを一緒にシステム電源から直接、またはGPIO出力から駆動できます。2次側は、S1からS2までのスタンドオフ電圧が±600Vの双方向MOSFETで構成されています。注目のMOSFETは、アバランシェ堅牢性と熱重視のパッケージレイアウトを提供し、外付け部品を一切必要とせずにシステムレベルの耐誘電性試験(ハイポット)および最大1mA (TPSI2260T-Q1は3mA)のDC高速充電器サージ電流に耐えることができます。
TI TPSI2260-Q1は、自動車アプリケーションを対象としたAEC-Q100認定を受けています。
特徴
- 自動車アプリケーション用に認定済み
- AEC-Q100グレード1:-40°C~+125°C、TA
- 低EMI:
- 追加部品なしでCISPR25クラス5の性能に適合
- アバランシェ定格MOSFETを内蔵
- 誘電体耐性試験(Hi-Pot)の信頼性を考慮して設計および認定済み
- TPSI2260-Q1:IAVA = 1mA(60sパルス)
- TPSI2260T-Q1:IAVA = 3mA(60sパルス)
- スタンドオフ電圧 600V
- RON = 65Ω(TJ = 25°C)
- IOFF = 500V時、1.22uA(TJ = 105°C)
- 誘電体耐性試験(Hi-Pot)の信頼性を考慮して設計および認定済み
- 1次側低電源電流
- オン状態電流(TJ = 25°C):5mA
- オフ状態電流(TJ = 25°C):3.5μA
- 機能安全に対応
- ISO 26262およびIEC 61508システムの設計を支援するドキュメントを使用可能
- 堅牢な絶縁バリア:
- 1500VRMS / 2120VDCの動作電圧で30年以上の予測寿命
- 強化絶縁定格VISO、最大5000VRMS
- 熱性能を向上させるワイドピンを備えたSOIC 11ピン(DWQ)パッケージ
- 沿面距離とクリアランス距離:8mm以上(1次側 / 2次側)
- 沿面距離とクリアランス距離:6mm以上(スイッチ端子間)
- 安全関連認定
- (申請予定)DIN EN IEC 60747-17(VDE 0884-17)
- UL 1577部品認定プログラム(計画中)
アプリケーション
- ソリッドステート リレー
- ハイブリッド、電気、パワートレインシステム
- バッテリマネジメントシステム(BMS)
- エネルギー貯蔵システム(ESS)
- ソーラーエネルギー
- オンボード充電器
- EV充電インフラ
簡素化されたアプリケーション・スキーム
機能ブロック図
公開: 2026-02-10
| 更新済み: 2026-02-16
