TI TPSM265R1パワーモジュールは、3.3Vと5Vの2つの固定出力電圧オプション、および1.223V~15Vの間で調整できる調整式出力電圧オプションが特徴です。さらに、各オプションには100mAの負荷電流定格があります。TPSM265R1は、パルス周波数変調(PFM)モードで動作し、軽負荷での最適な効率性を発揮します。制御スキームにはループ補償が不要で、優れたラインおよび負荷過渡を実現しています。
TPSM265R1には、小型サイズとシンプルさを目的に設計された数多くの機能が備わっています。これらの機能には、精密イネーブル、調整できるUVLO、ヒステリシスがあり、特定のパワーアップおよびパワーダウン要件を実現できます。起動のタイミングを選択/調整できるオプションには、最小限の遅延(ソフト起動なし)、内部固定(900µs)、外付けコンデンサを使用した外部プログラマブル・ソフト起動がともなっています。オープンドレインPGOODインジケータは、シーケンシングおよび出力電圧監視に使用できます。
TPSM265R1パワーモジュールは、小型2.8mm × 3.7mm × 1.9mmパッケージでご用意があり、スペースに制約のあるアプリケーションに最適です。
特徴
- 3V~65Vの広い入力電圧範囲
- 出力電圧オプション:
- 1.223V~15Vの間で調整が可能
- 固定3.3Vまたは5V
- 出力電流: 100mA
- 10.5µA自己消費電流
- ±1%内部電圧リファレンス
- PFMモードの動作
- –40°C~125°C周囲温度範囲
- 低EMIのためのアクティブスルーレート制御
- CISPR11 (EN55011) EMI規格に適合
- プリバイアス出力への単調なスタートアップ
- 電源正常フラグ
- ヒステリシスでの高精度イネーブルおよび入力UVLO
- ヒステリシスを備えた熱シャットダウン保護
- 2.8mm x 3.7mm x 1.9mmパッケージ
- WEBENCH® Power Designerを使用してTPSM265R1でカスタムレギュレータ設計を作成する
アプリケーション
- フィールドトランスミッタとプロセスセンサー
- 位置センサーと近接センサー
- PLC、DCS、PAC
- サーボ駆動電源モジュール
- 負出力アプリケーション
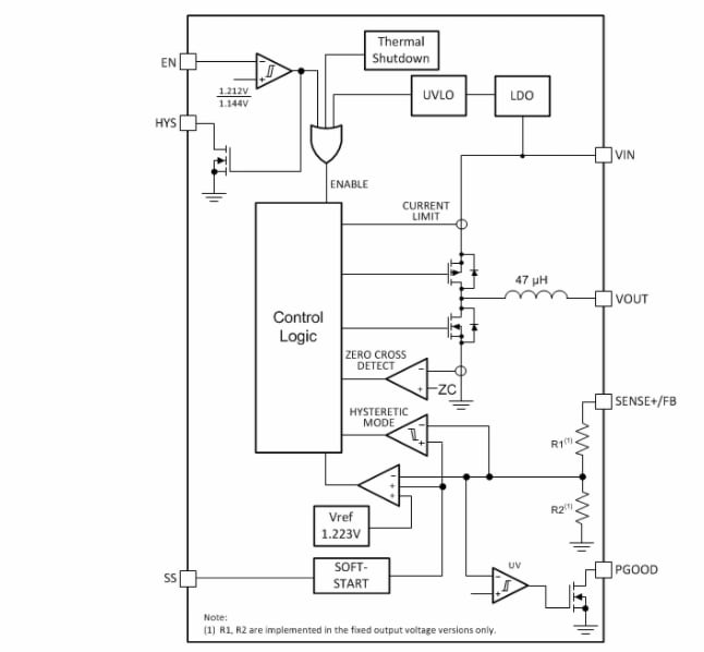
ブロック図
公開: 2020-12-30
| 更新済み: 2024-11-04

