Texas Instruments TPSM365R6評価モジュール

Texas Instruments TPSM365R6評価モジュールは、TPSM365R6同期降圧型DC/DCモジュールを評価するように設計されています。この降圧型DC/DCモジュールは、最大65Vの広い入力電圧から最大0.6Aの負荷電流を駆動する能力があります。TPSM365R6評価モジュールは、さまざまな選択可能な出力電圧とスイッチング周波数に構成できます。これらのモジュールは、1.8V~12Vの幅広い選択可能な出力電圧範囲および400kHz~2.2MHzの選択可能なスイッチング周波数範囲が特徴です。

特徴

  • 3V~65Vの広い入力電圧範囲
  • ジャンパ調整可能な出力電圧
  • ジャンパ調整可能なスイッチング周波数
  • 最大出力電流:600mA
  • PFMスイッチングモード

ボード接続

Texas Instruments TPSM365R6評価モジュール

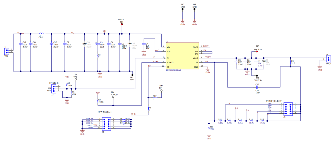
回路図

回路図 - Texas Instruments TPSM365R6評価モジュール
公開: 2023-03-14 | 更新済み: 2023-04-06