TPSM41625は、11mm × 16mm × 4.2mm、69ピンQFNパッケージでご用意があり、電力損失機能に優れた最適なレイアウトになっており、熱性能が強化されています。パッケージのフットプリントには、周囲からアクセスできるすべての信号ピン、およびデバイスの下の大きなサーマルパッドがあります。
Texas Instruments TPSM41625は、Power Good信号、クロック同期、プログラム可能なUVLO、ソフトスタートのタイミング選択、プレバイアス起動、過電流/過温度保護など、多くの機能を備え、柔軟性を提供します。これらの機能により、TPSM41625はさまざまなデバイスやシステムに電力を供給するための理想的なソリューションとなります。
特徴
- 統合インダクタパワーソリューション
- 11mm × 16mm × 4.2mmのQFNパッケージ
- すべてのピンはパッケージ外周からアクセス可能
- 入力電圧範囲4V~16V
- 0.6V~7.1Vのワイド出力電圧範囲
- 内部リファレンス (±0.5%精度) を選択可
- 最大2台のデバイスをスタック可能
- より高い電流のための並列出力
- リップル低減のための位相インターリーブ
- 最高97%以上の効率性
- 300kHz~1MHzの間で固定スイッチング周波数を調整可
- 外部クロックに同期可能
- 超高速負荷ステップ応答を実現する高度電流モード
- パワーグッド出力
- EN55011放射EMI制限に適合
- 動作周囲温度範囲:-40°C~+105°C
- 動作ICジャンクション範囲:-40°C~+125°C
- 15A TPSM41615 とピン互換性あり
アプリケーション
- ワイヤレスおよびワイヤレス・インフラ
- 産業用自動試験装置
- エンタープライズ・スイッチングおよびストレージ・アプリケーション
- 高密度分散型電源システム
ビデオ
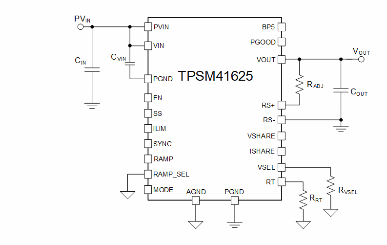
ブロック図
簡略図
公開: 2020-12-28
| 更新済み: 2025-05-29

