Texas Instruments TPSM82816EVM評価モジュール
Texas Instruments TPSM82816EVM評価モジュールは、インダクタを内蔵した6A降圧コンバータを搭載したTPSM82816モジュールを評価するために設計されています。このパワーモジュールは、 6Aピン対ピン互換降圧型パワーモジュールで周波数同期機能が備わっており、3mm x 4mm x 1.6mmのMicroSiP™ パッケージに収められています。TPSM82816EVMモジュールは、2.7V〜6Vの入力電圧に対して1%の精度で1.8Vの出力電圧を提供します。この評価モジュールは、光モジュール、テストと測定、患者モニタリングと診断、ワイヤレスインフラ、および堅牢な通信アプリケーションに最適です。特徴
- インダクタを内蔵した6A出力電流パワーモジュール
- 60mm2 トータルソリューションサイズを実現している3mm x 4mmパワーモジュール
- 高さ1.6mm
- 2.7V~6V入力電圧範囲
- 外部クロックに同期可能
アプリケーション
- 光学モジュール
- 試験および測定
- 患者モニタリングと診断
- 無線インフラ
- 堅牢な通信
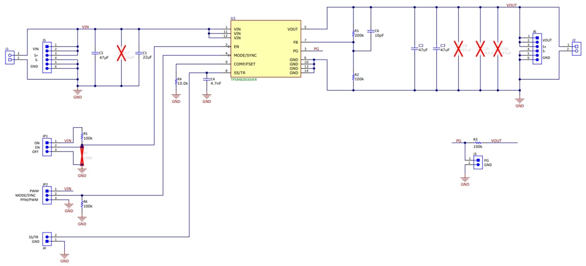
回路図
上面図
その他の資料
公開: 2023-02-21
| 更新済み: 2024-09-12
