Texas Instruments TPSM82830x には、デバイスの操作モードを制御する MODE ピンがあります。省電力モードでは、非常に軽い負荷まで高効率を維持して、システム バッテリの稼働時間を延長します。強制PWMモードでは、出力電圧と準固定スイッチング周波数のリップルを最小に抑えるため、連続導通モードを維持します。このデバイスは、Power-Good(パワーグッド)信号と十分に制御された内部ソフト起動回路を備えています。デバイスは100%モードで動作できます。このデバイスには、障害保護のために HICCUP 短絡保護と熱シャットダウンが組み込まれています。このファミリは、3.0mm×3.0mm×2.0mm QFNパッケージで利用できます。
特徴
- 入力電圧範囲:2.25V~5.5V
- 0.5V~4.5V調整可能な出力電圧
- FB電圧精度:1%(-40°C~125°C TJ時)
- 最適化されたEMI 性能
- CISPR 11/32 への準拠を促進
- オンチップのノイズ・フィルタ・コンデンサを内蔵
- CISPRに準拠した測定が可能
- 優れた過渡応答
- 7µA 動作時静止電流
- スイッチング周波数2.0MHz
- 35mΩおよび18mΩのパワーMOSFETを内蔵
- DCS制御トポロジ
- 導通モード選択用MODEピン
- 1.2V GPIOをサポート
- 最も低いドロップアウトのたの100%デューティサイクル
- アクティブ出力放電
- パワーグッド出力
- サーマルシャットダウン保護
- ヒカップまたはラッチオフ OCP/OVP
- SIMPLISモデルが利用可能
アプリケーション
- 産業用PC
- ファクトリオートメーションと制御
- 医療患者モニター
- ASIC、SoC、MCUの電源
- 一般的なポイント・オブ・ロード
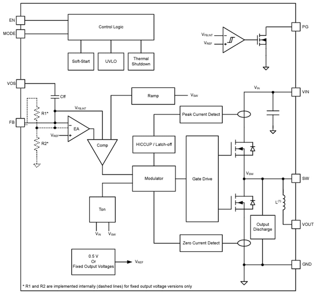
機能ブロック図
公開: 2024-02-28
| 更新済み: 2025-06-13

