Texas Instruments TPSM8291x同期降圧コンバータモジュール
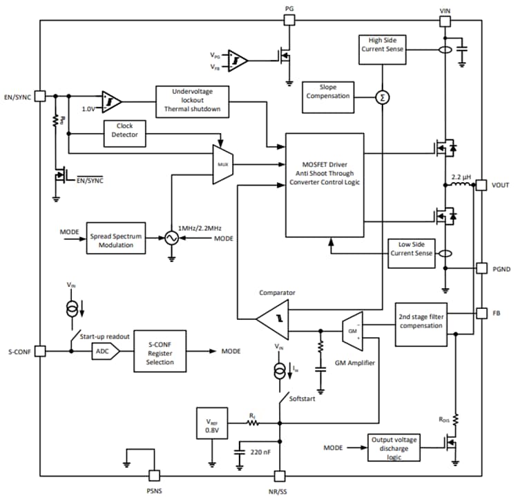
Texas InstrumentsTPSM8291x同期降圧コンバータモジュールは、フェライトビーズフィルタ補償を統合した低ノイズおよび低リップルの降圧モジュールです。このモジュールは、固定周波数電流モードコンバータモジュールであり、低ノイズ LDO と同様の低ノイズ出力を実現するフィルタリングされた内部リファレンスを備えています。 TPSM8291x モジュールは、2.2MHzまたは1MHzのスイッチング周波数と統合された2.2μH インダクタを使用することにより、低出力電圧リップルを実現します。このコンバータ モジュールは、通信インフラストラクチャ、テストと測定、航空宇宙と防衛 (レーダーと航空電子工学)、および医療アプリケーションで使用されます。特徴
- 低出力ノイズ<20µVRMS(100Hz~100kHzの周波数範囲)
- 低出力電圧リップル<10μVRMS(フェライトビーズ後)
- 優れたPSRR 65dB超(最大100kHz)
- 固定周波数ピーク電流モード制御 2.2MHzまたは1MHz
- 外部クロックとの同期が可能(オプション)
- 30dB減衰(オプション)の第2段L-Cフィルタのフェライトビーズをサポートする集積ループ補償
- スペクトラム拡散変調(オプション)
- 入力電圧範囲: 3V~17V
- 出力電圧範囲 0.8V~5.5V
- 57mΩ/20mΩRDSon
- 出力電圧精度:±1%
- 正確なイネーブル入力により以下を実現
- ユーザー定義の不足電圧ロックアウト
- 正確なシーケンシング
- 調節可能なソフトスタート
- パワーグッド出力
- 出力放電(オプション)
- 接合部温度範囲 -40°C~125°C
- ETバージョン向け:–55°C~125°C
アプリケーション
- 通信用インフラストラクチャ
- 試験と計測
- 航空宇宙および防衛(レーダー/航空電子工学)
- 医療
ブロック図
アプリケーション回路図
出力ノイズ VS. 周波数
公開: 2023-02-21
| 更新済み: 2025-03-17
