Texas Instruments TPSM84338同期バックパワーモジュール
Texas Instruments TPSM84338同期降圧パワーモジュールは、高効率、高電圧入力、設計の柔軟性が高く使いやすいモジュールです。このモジュールの特徴は、3.8V~28V入力電圧範囲、0.6V~17V出力電圧範囲、最大3A連続出力電流、0.6V ±1%基準電圧です。TPSM84338パワーモジュールは、5V、12V、19V、24Vパワーバスレールから電源を供給するシステム用に設計されています。このデバイスは、高速な過渡応答と優れたラインおよび負荷レギュレーションを実現するために、内部補償を備えたピーク電流モード制御を使用しています。TPSM84338パワーモジュールは、最大3Aの連続出力電流、28µA(代表値)の低静止電流、および98%の最大デューティサイクルをサポートします。この降圧パワーモジュールは、3.3mm x 4.5mm x 2mm QFNパッケージでご用意があります。代表的なアプリケーションには、医療・ヘルスケア、テスト・計測、ビルディングオートメーション、有線ネットワーキング、ワイヤレスインフラなどがあります。TPSM84338パワーモジュールは、高速な過渡応答と良好なラインおよび負荷レギュレーションのために、内部補償による固定周波数ピーク電流制御を提供します。このパワーモジュールには、ブートストラップコンデンサとインダクタが内蔵されており、簡単なPCBレイアウトをサポートします。TPSM84338パワーモジュールは、OTP、OCP、OVP、UVP、および UVLO の非ラッチ保護を提供します。この降圧電源モジュールは、軽負荷時に選択可能なPFM/FCCMと、調整可能なソフトスタート時間/パワーグッドインジケータ機能を提供します。
特徴
- 幅広い用途に対応:
- 入力電圧範囲3.8V~28V
- 出力電圧範囲0.6V~17V
- 連続出力電流:最大3A
- 0.6V ±1%基準電圧(-40°C〜 125°C)
- 低い自己消費電流:28µA (標準)
- 最小オン・オフ時間:70ns、114ns
- 最大スイッチングオン時間:8μs
- 最大デューティサイクル:98%
- 使いやすさと小型デザイン
- 内部補償付きピーク電流制御モード
- 200kHz ~ 2.2MHzの間で周波数を選択可
- 外部クロックに同期できる200kHz ~ 2.2MHz(位相シフトをサポート)
- 軽負荷時にPFM/FCCMを選択可能
- 調整可能なソフトスタート時間/パワーグッドインジケーター機能を選択可能
- 周波数拡散スペクトラムと最適化されたピン配置による優れたEMI性能
- ハイサイドおよびローサイド両方のMOSFETを対象としたヒカップOC制限
- OTP、OCP、OVP、UVP、UVLOの非ラッチ保護
- ブートストラップ・コンデンサとインダクタを内蔵し、PCBレイアウトを容易にサポート
- 動作接合部温度:-40°C~125°C
- 3.3mm x 4.5mm x 2mmのQFNパッケージ
アプリケーション
- 医療機器、健康機器
- 試験と測定
- ビルディングオートメーション
- 有線ネットワークと無線インフラ
- 5V、12V、19V、24V入力による分散型電力システム
効率、VOUT =5V、fSW =1,000kHz
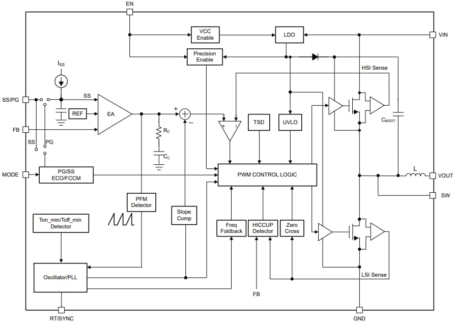
機能ブロック図
回路図
公開: 2025-01-24
| 更新済み: 2025-03-21
