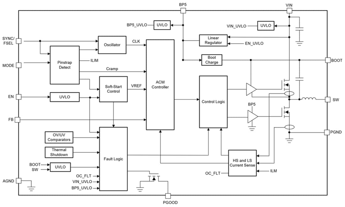
Texas InstrumentsのTPSM843820モジュールは、内部補償された固定周波数の高度な電流モード制御を採用しています。このデバイスは、最大2.2MHzのスイッチング周波数で動作しながら、高効率を実現できます。固定周波数コントローラは500kHz〜2.2MHzで動作でき、SYNCピンを使用して外部クロックに同期できます。その他の機能には、高精度の電圧基準、選択可能なソフトスタート時間、プリバイアス出力への単調な起動、選択可能な電流制限、ENピンにより調整可能なUVLO、多岐にわたる障害保護があります。
特徴
- 固定周波数、内部補償された高度電流モード(ACM)制御
- 小型フォームファクタ 3.5mm×3.5mm×1.6mm、15ピン DFMパッケージ MicroSiP パワーモジュール
- 高効率を実現する、25mΩと6.5mΩのMOSFET、インダクタ、および基本的な受動部品の内蔵
- 入力電圧範囲4V~18V
- 出力電圧範囲0.5V~1.8V
- 制御ループ性能を最適化するために選択できる3通りのPWMランプオプション
- 5種類のスイッチング周波数(500kHz、750kHz、1MHz、1.5MHz、2.2MHz)を選択可
- 外部クロックに同期可能
- 温度範囲全体で0.5V、±0.5%の電圧リファレンス精度
- ソフトスタート時間(0.5ms、1ms、2ms、4ms)を選択可
- プリバイアス出力へのモノトニックスタートアップ
- 低電流動作をサポートする選択可能な電流制限
- 可変入力低電圧誤作動防止付きでイネーブル
- パワーグッド出力モニタ
- 出力過電圧、出力低電圧、入力低電圧、過電流、温度過昇保護
- 3A- TPSM843320 6A- TPSM843620 とのピン互換性
- -40°C〜+125°Cの動作接合部温度
アプリケーション
- 無線インフラおよび有線通信機器
- 光とファイバーネットワーク
- 試験と測定
- 医療機器、健康機器
- 航空宇宙・防衛
機能ブロック図
公開: 2024-03-11
| 更新済み: 2024-06-26

