Texas Instruments TPSM84A21/22 SWIFT™パワーモジュール
Texas Instruments TPSM84A21/22 SWIFT™パワーモジュールは、使い勝手の良い統合電源ソリューションです。これらのモジュールには、TPS54A20とパワーMOSFET、シールドインダクタ、入力および出力コンデンサ、受動部品が薄型パッケージ内に組み合わされています。この総合電源ソリューションは、たった1つの電圧設定抵抗器のみ必要とし、設計プロセスからループ補償と磁気部品の選択を排除しています。この完全統合型電源ソリューションを使用すると、標準的なアプリケーションが可能になり、追加の入力または出力コンデンサを必要とせずに動作できます。また、これによって、1台の外付けレジスタのみが必要とされるように、出力電圧を設定します。高周波数動作、超高速過渡応答、正確な電圧調節により、TPSM84A21/22は、厳しい規制仕様を満たすことができます。特徴
- 完全に統合されたパワーソリューションには、入出力コンデンサを搭載
- 単一の電圧設定抵抗のみ必要
- 9mm × 15mm形状
- 最大高さ2.3mm
- TPSM84A21またはTPSM84A22とのピン互換性あり
- 超高速負荷ステップ応答
- 最大88%(TPSM84A21)または90%(TPSM84A22)の効率性
- 1%の出力電圧精度
- 4MHzスイッチング周波数
- MSL 3 / 245°Cピークリフロー
- 外部クロックに同期
- パワーグッド出力
- プレバイアス出力スタートアップ
アプリケーション
- プログラム可能な低電圧ロックアウト(UVLO)
- 動作IC接合範囲: –40°C~+125°C
- 動作周囲範囲: -40°C〜+85°C
- EN55022クラスBエミッションに適合
- アプリケーション
- ワイヤレスおよびワイヤレスインフラストラクチャ
- テストおよび測定機器
- コンパクトPCI/PCI Express/PXI Express
Datasheets
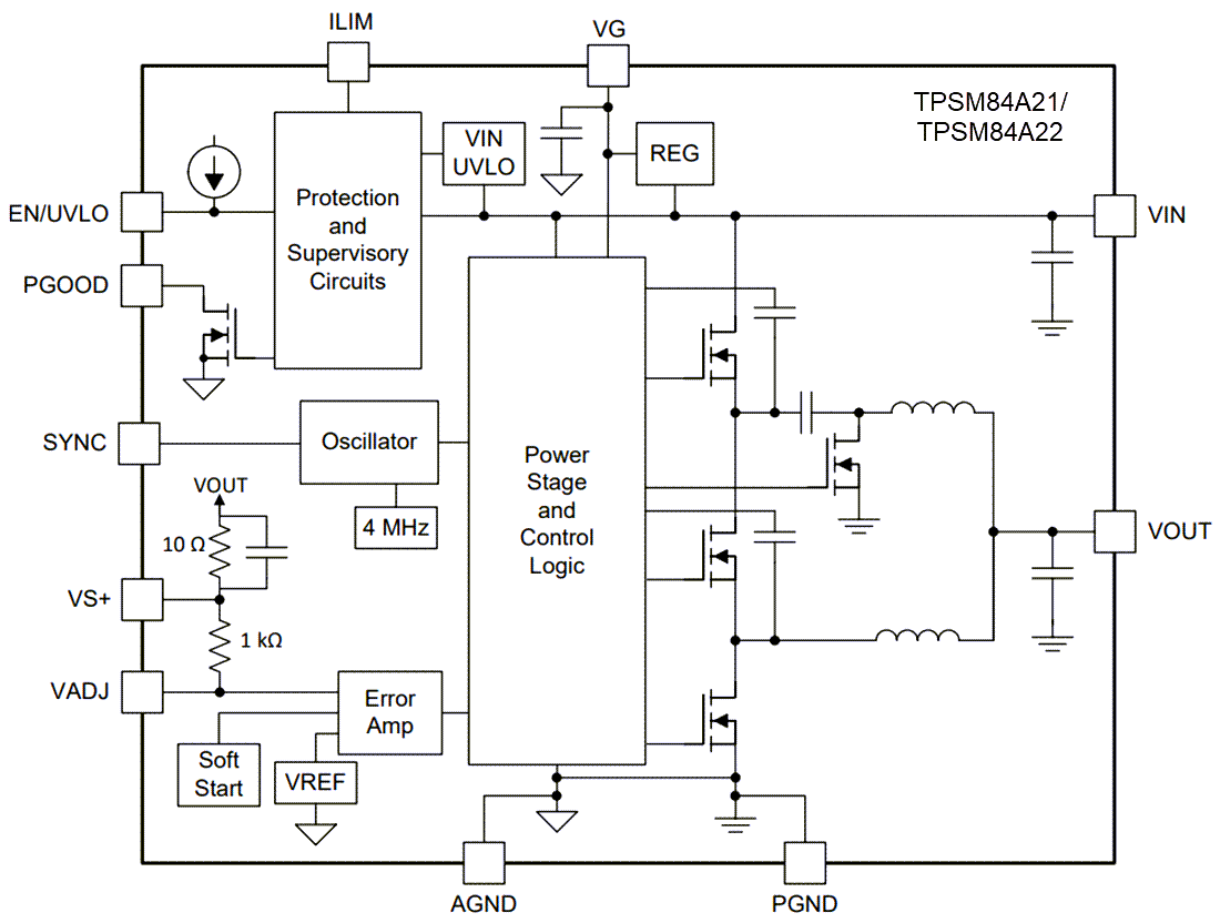
Functional Block Diagram
公開: 2017-02-08
| 更新済み: 2023-11-03
