Texas Instruments TPSM861252は、エコモードで動作し、軽負荷時に高効率を維持します。TPSM861257は、すべての負荷状態で同じ周波数とより低い出力リップルを維持するFCCMモードで動作します。TPSM861253は、固定3.3V出力電圧部品で、FCCMモードが備わっています。また、このデバイスは、分周器レジスタとフィードフォワードコンデンサがモジュール内部で一体型になっています。TPSM86125xには、OVP、OCP、UVLO、OTP、UVP(ヒカップ搭載)をはじめとする完全保護が統合されています。
このデバイスは、QFNパッケージで供給されます。接合部温度は、-40°C~125°Cに指定されています。
特徴
- 広範なアプリケーション向けに構成済
- 広い入力電圧範囲 3V~17V
- TPSM861253向け固定3.3V出力
- 0.6V ~ 10V出力範囲(TPSM861252向け)
- 0.6V ~ 5.5V出力範囲(TPSM861257向け)
- 0.6V 基準電圧
- 0.6Vref 精度の場合±1%(25°Cで)
- 0.6Vref 精度の場合±1.5%(-40°C~125°Cで)
- 3.3Vout 精度の場合±1%(0~65°Cで)
- 統合55mΩおよび24mΩ MOSFET
- 100µAの低静止電流(TPSM861252用)
- スイッチング周波数1.4MHz
- 最大95%の高負荷運転
- 1.2V高精度EN閾値電圧
- 固定ソフトスタート時間 1.6ms(標準値)
- 使いやすい小型設計サイズ
- TPSM861252 エコモード、TPSM861253/7 FCCMモード(軽負荷時)
- 高速過渡D-CAP3™制御モード
- 統合インダクタとブートストラップコンデンサを活用した簡単なレイアウト
- プリバイアス出力電圧での起動をサポート
- オープンドレイン電源正常インジケータ
- OV、OT、UVLO 保護用のNon-latch
- ヒカップモードによるUV保護
- サイクルごとの OC および NOC 保護
- 接合部動作温度: -40°C ~ 125°C
- 3.3mm × 4mm × 2mm QFNパッケージ
アプリケーション
- 加盟店ネットワークおよびサーバーPSU
- AC/DCアダプター/PSU
- ファクトリーオートメーションと制御
- 試験と計測
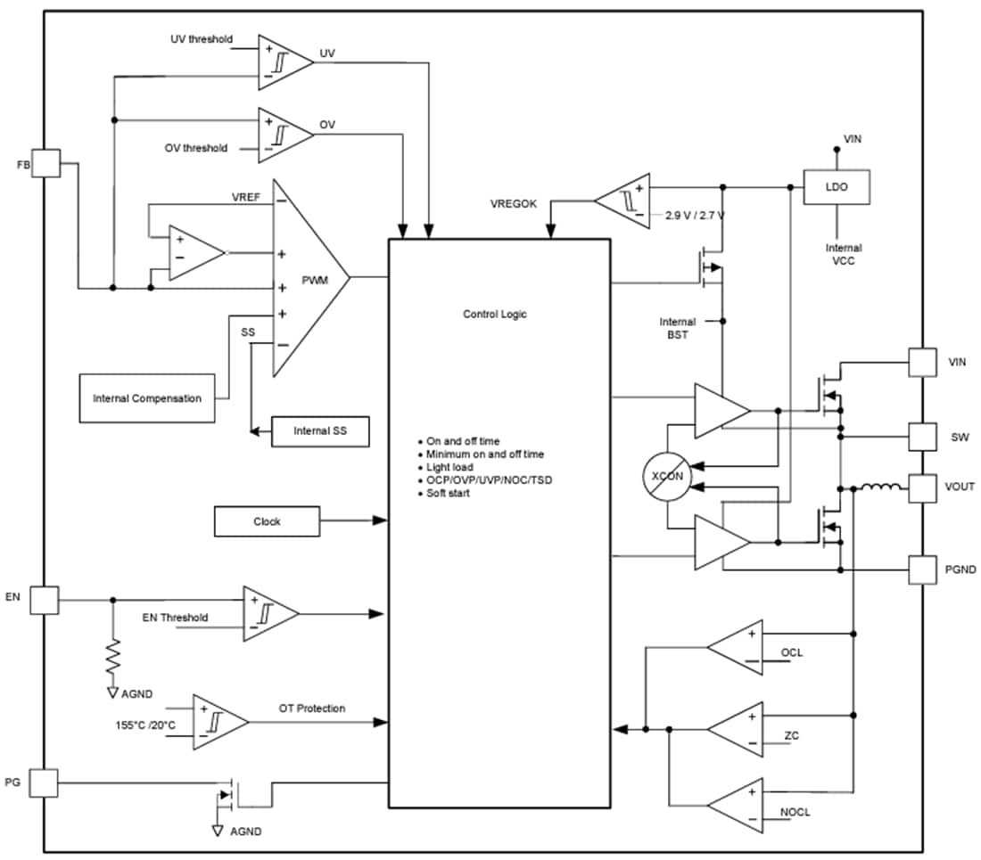
機能ブロック図
公開: 2024-03-27
| 更新済み: 2024-06-17

