Texas Instruments TPSM863252は、Ecoモードで動作し、軽負荷時に高効率を維持します。TPSM863257は、FCCMモードで動作し、すべての負荷状態で同じ周波数とより低い出力リップルを維持します。このデバイスには、ヒカップが搭載されたOVP、OCP、UVLO、OTP、UVPを介した完全保護が統合されています。このデバイスは、QFNパッケージでご用意があります。接合部温度は、-40°C~125°Cに指定されています。
特徴
- 幅広いアプリケーション向けに構成
- 入力電圧範囲3V~17V
- 出力電圧範囲 TPSM863252の0.6V~10V
- TPSM863257の出力電圧範囲:0.6V~5.5V
- TPSM863253の出力電圧:固定3.3V
- 基準電圧:0.6V
- リファレンス精度:25°Cで±1%
- リファレンス精度:-40°C~125°Cで±1.5%
- 統合55mΩおよび24mΩ MOSFET
- 低自己消費電流:100μA
- スイッチング周波数1.2MHz
- 最大95%個の大きなデューティ サイクル動作
- 高精度のEN閾値電圧
- 固定ソフトスタート時間 1.6ms(標準値)
- 使いやすさと小型設計サイズ
- TPSM863252 Ecoモード、軽負荷時のTPSM863257およびTPSM863253 FCCMモード
- 速い過渡D-CAP3™制御モード
- ブートストラップコンデンサとインダクタを内蔵しレイアウトを容易化
- プリバイアス出力電圧での起動をサポート
- OV、OT、UVLO保護のための非ラッチ
- サイクルごとの OC および NOC 保護
- 接合部動作温度: -40°C ~ 125°C
- 3.3mm × 4mm × 2mm QFNパッケージ
アプリケーション
- 加盟店ネットワークおよびサーバーPSU
- その他のAC/DCアダプタ/PSU
- ファクトリオートメーションと制御
- 試験と計測
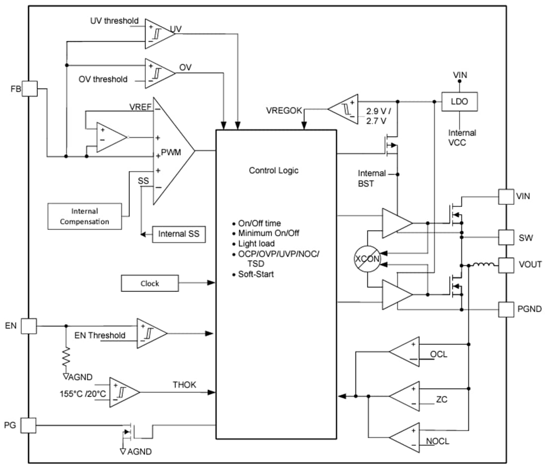
機能ブロック図
公開: 2023-08-25
| 更新済み: 2024-04-01

