Texas Instruments TPSM86838EVM 評価モジュール
Texas InstrumentsTPSM86838EVM評価モジュールは、TPSM86838の動作を評価するように構成されています。TPSM86838は、高効率、高電圧入力、使いやすい同期降圧電源モジュールです。TPSM86838は、パワー MOSFET、シールド インダクタ、および基本的な受動素子が組み込まれており、ソリューションのサイズが縮小されます。TPSM86838は、12V、19V、24Vパワーバスレールを搭載したシステム用に開発されています。このデバイスには4.5Vから28Vまでの広い動作入力電圧範囲があります。TITPSM86838EVM評価モジュールは、D-CAP3制御モードを備えた最大8A連続出力電流をサポートし、設計が簡単で、ごく少数の外付け部品で安定したレギュレーションを実現します。
特徴
- 入力電圧範囲: 4.5V~28V
- 出力:0.6Vから5.5V
- 連続出力電流能力:8A
- 19 ピン、5.0mmx5.5mmQFN HotRod™パッケージ
アプリケーション
- 産業用PC、EPOS、ファクトリ・オートメーションと制御
- モニタ、テレビ、スピーカ、PC、ノートブック、ポータブル電子機器
- 一般的な目的:12V、19V、24V電源バス供給
- 複合機 (マルチファンクション・プリンタ) 、テレビ会議システム
キット内容
- TPSM86838EVMボード1台
- EVMに関する事項を読む
レイアウト
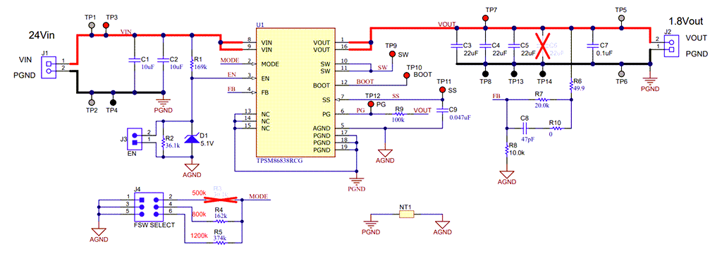
スキーム図
公開: 2024-02-08
| 更新済み: 2024-03-29
