Texas Instruments TUSB1002 USB3.1 10Gbpsリニアリドライバ
Texas Instruments TUSB1002 USB3.1 10Gbpsリニアリドライバは、業界初のデュアルチャンネルUSB 3.1 SuperSpeedPlus(SSP)リドライバおよびシグナルコンディショナです。このデバイスには、超低消費電力アーキテクチャを用いた3.3V供給での低電力消費が備わっています。アイドル電力消費をさらに削減するUSB3.1低消費電力モードに対応しています。TUSB1002にはリニアイコライザが実装されており、シンボル間干渉(ISI)に起因する最大15dBの損失に対応しています。USB信号がPCBまたはケーブル全体を移動すると、損失および相互記号インターフェースのためにシグナルインテグリティが劣化します。このリニアイコライザはチャネル損失を補償し、チャネル長を拡張してシステムのパスUSB準拠を可能にします。デュアルレーン実装および小型パッケージサイズによって、USB3.1パスでのTUSB1002の配置に柔軟性が実現しています。特徴
- USB3.1 SuperSpeed(5Gbps)およびSuperSpeedPlus(10Gbps)に対応
- 超低消費電力アーキテクチャ:
- アクティブ: < 340mW
- U2/U3: < 8mW
- 切断: < 2mW
- 最大1200mVppの調整可能な電圧出力スイング・リニア・レギュレータ
- ホスト/デバイス側要件なし
- リニアイコライゼーションの10Gbpsで15dBまでを対象とした14の設定
- 調整可能イコライゼーションゲイン
- ホットプラグ・ケーブル
- LVPE502AおよびLVPE512 USB 3.0リドライバとのピンツーピン互換性あり
- 温度範囲: 0°C~70°C(商用)および–40°C~85°C(工業用)
- ±6KV HBM ESD
- 3.3V単電源で利用可能
- 4mm x 4mm VQFNまたは3mm × 3mm WQFNでご用意あり
アプリケーション
- ノートパソコン
- デスクトップPC
- TV
- タブレット
- 携帯電話
- アクティブ・ケーブル
- ドッキングステーション
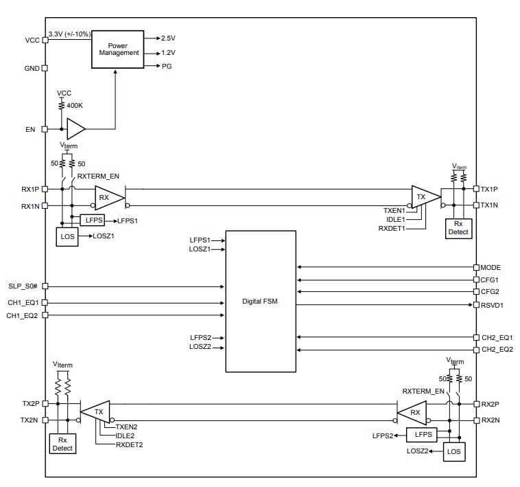
ブロック図
公開: 2016-08-05
| 更新済み: 2022-03-11
