Texas Instruments TUSB1146リドライバ・クロスポイント・スイッチ
Texas Instruments TUSB1146リドライバ・クロスポイント・スイッチは、VESA USB Type-C™ Altモード再駆動スイッチで、ダウンストリーム・フェーシングポート(ホスト)で最大10GbpsのUSB 3.2データレートおよび最大10GbpsのDisplayPort 2.0をサポートします。デバイスは、USB Type-C標準でのVESA DisplayPort AltモードからのC、D、Eの構成に使用されます。Texas Instruments TUSB1146リドライバ・クロスポイント・スイッチは、プロトコルに依存しない線形リドライバで、HDMI Altモードといった他のUSB Type-C Altモードインターフェイスもサポートできます。TUSB1146には、革新的な適応型レシーバイコライゼーション(AEQ)機能が組み込まれています。AEQ機能は、USBデバイスとTUSB1146の間の最適なISI補償設定を自動検出します。AEQが最適な設定を見つけるため、USBホストとUSBデバイスの間の相互運用性が大幅に向上します。TUSB1146は、単一の3.3V電源で動作し、商業用と工業用温度範囲があります。
特徴
- USB Type-Cクロスポイントスイッチ対応
- USB 3.2 SSP + 2 DisplayPortレーン
- DisplayPort 4レーン
- USB 3.2 x1 Gen 1/Gen 2で最大10Gbps
- VESA®DisplayPort 2.0最大10Gbps(UHBR10)
- D_DFPピン割当C、D、Eをサポート
- USB DFPレシーバを対象とした適応型または固定イコライゼーションの選択
- UFPトランスミッタでサポートされている線形および制限付きリドライバ
- 限られたリドライバ・オプションは、TX電圧スイングとTXイコライゼーション制御の両方に対応します。
- 800mVpp~最大1100mVppのTX電圧スイングの4レベル
- TXプリシュートとデエンファシス
- 超低消費電力アーキテクチャ
- 5GHzで最大12dBのイコライゼーション
- DisplayPortのリンクトレーニングに対する透過性あり
- GPIOまたはI2Cを介した構成
- Intel独自のUSB Type-C上でのDCI能力により、クローズド・シャーシ・デバッグが可能
- ホットプラグ・ケーブル
- 温度範囲
- 工業(–40ºC~85ºC)(TUSB1146I)
- 商業((0ºC~70ºC)(TUSB1146)
- 4mm x 6mm、0.4mmピッチWQFNパッケージ
アプリケーション
- ノートブックとデスクトップ
- タブレット
- ドッキングステーション
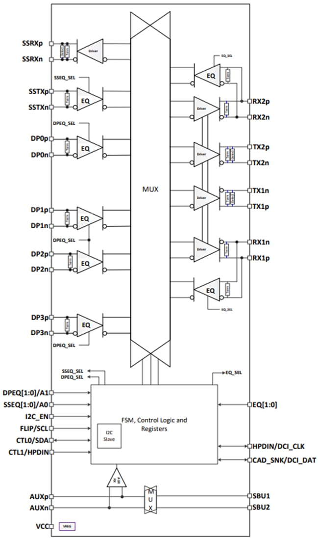
機能ブロック図
公開: 2020-07-21
| 更新済み: 2025-04-18
