Texas Instruments TUSB1310A SuperSpeed USBトランシーバ
Texas Instruments TUSB1310A SuperSpeed USBトランシーバ

Texas Instruments TUSB1310A SuperSpeed USBトランシーバを注文する 製品リストを表示


その他の資料

TI TUSB1310A SuperSpeed USBトランシーバ

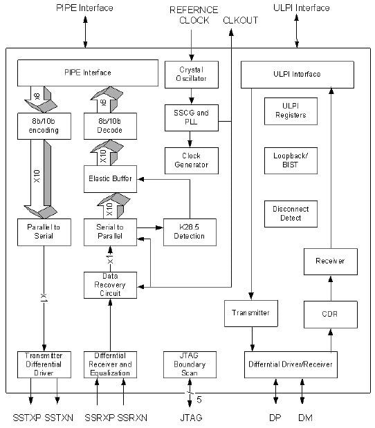
Texas Instruments TUSB1310A SuperSpeed USBは、シングルポート、5.0-Gbps USB 3.0物理層トランシーバで、水晶または外部リファレンス・クロックのいずれかによって実現される単一のリファレンス・クロックで動作します。リファレンス・クロックの周波数は、20、25、30、40MHzから選択できます。TI TUSB1310A SuperSpeedトランシーバは、USBコントローラのためのクロックを実現しています。単一のリファレンス・クロックを使用すると、わずかな外付けコンポーネントと低インピーダンスコストで低コストUSB 3.0ソリューションTUSB1310Aが実現します。USBコントローラは、PIPE (SuperSpeed) およびULPI (USB 2.0) インターフェイスからTUSB1310Aにインターフェイス接続します。16ビットPIPEは、250-MHzインターフェイス・クロックで動作します。ULPIは、8ビット動作をサポートしており、60-MHzインターフェイス・クロックが使用されています。


特徴
  • 汎用シリアルバス(USB)
    • シングルポート5.0-Gbps USB 3.0物理層トランシーバ
      • 5.0-Gbps SuperSpeed接続1個
      • 480-Mbps HS/FS/LS接続1個
    • USB 3.0仕様に完全準拠
    • 3+メートルUSB 3.0ケーブル長をサポート
    • レシーバ感度を最適化する完全適応型イコライザ
    • PIPE to リンク層コントローラ
      • 250 MHzで16ビットSDRモードをサポート
      • USBアーキテクチャ・バージョン3.0PHY向けのインターフェイスとの互換性あり
    • ULPI to リンク層コントローラ
      • 60 MHzで8ビットSDRモードをサポート
      • 同期モードと低消費電力モードをサポート
      • UTMI+低ピン数インターフェイス(ULPI)仕様Revision 1.1に準拠
  • 一般的特長
    • IEEE 1149.1 JTAGサポート
    • SuperSpeedポートを対象としたIEEE 1149.6 JTAGサポート
    • 20、25、30または40 MHzから選択できる単一のリファレンス・クロックで動作
    • 3.3、1.8、1.1-V供給電圧
    • 1.8V PIPEおよびULPI I/O
用途
  • 監視カメラ
  • マルチメディア・ハンドセット
  • スマートフォン
  • デジタル カメラ
  • ポータブルメディアプレーヤー
  • パーソナル・ナビゲーション・デバイス
  • オーディオ・ドック
  • ビデオIP電話
  • ワイヤレスIP電話
  • ソフトウェア定義の無線

アプリケーション回路

アプリケーション回路


機能ブロック図

機能ブロック図
  • Texas Instruments
  • Semiconductors|Integrated Circuits|IC-Interface
公開: 2011-07-08 | 更新済み: 2022-03-11