Texas Instruments TXE8116 16ビット SPIバスI/Oエキスパンダー
テキサス・インスツルメンツ(Texas Instruments) TXE811616ビット SPIバスI/Oエキスパンダは、1.65Vから5.5V動作電源電圧範囲に設計されており、4線式シリアルペリフェラルインターフェイス(SPI)プロトコル用の汎用パラレルI/Oエキスパンダ を提供します。このデバイスはI/Oポートを備え、さらに速度や消費電力の面でI/O性能を向上させるための追加機能を搭載しています。 TXE8116I/Oエキスパンダは、3.3V~5.5Vで10MHz、1.65V~5.5Vで5MHzのSPIクロック速度をサポートし、2.3µA(標準)の低待機電流を消費します。このデバイスには、割り込み出力、アクティブローリセット、フェイルセーフモード、極性反転、グリッチフィルタリング、プログラム可能なプッシュプル/オープンドレイン出力などの高度な機能が含まれています。主なアプリケーションは、産業用輸送、オートメーション、サーバー、ルーター (テレコムスイッチング機器)、GPIOが制限されたプロセッサを使用する製品、試験および測定機器、ファクトリオートメーション / 制御、医療 / ヘルスケアなどです。特徴
- 動作電源電圧範囲:1.65V ~ 5.5V
- 標準2.3µAの低スタンバイ電流アイドル消費
- SPI SCLK周波数:
- 10MHz~3.3Vで5.5V
- 5MHz~1.65Vで5.5V
- アクティブローリセット入力(リセット)
- 5V耐性入力および出力ポート
- 組込み式フェイルセーフI/O機能
- オープンドレイン・アクティブロー・スクリュー割り込み出力(INT)
- 個々のI/O制御とグリッチフィルタは、GPIOのすべての入力でサポートされています。
- SPI デイジーチェーン対応
- I/O読み込みバーストモード対応
- I/O極性反転をサポート
- バスホールド機能による最終I/O状態の保持
- 高電流駆動能力を備えたラッチド出力で、LEDを直接駆動可能
- ラッチアップ性能はJESD 78クラスIIに基づき100mAを超過
- JESD22を上回るESD保護:
- 2,000V人体モデル(A114-A)
- 1,000Vデバイス帯電モデル(C101)
アプリケーション
- 産業輸送
- 産業用オートメーション
- 試験と測定
- ファクトリーオートメーションと制御
- 医療機器、健康機器
- サーバ
- ルータ(テレコムスイッチング装置)
- GPIO限定プロセッサの製品
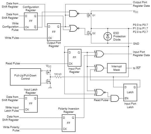
論理図
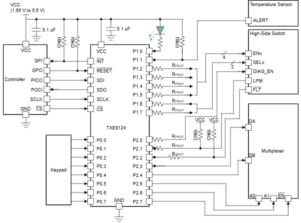
標準アプリケーション図
P0.0からP2.7までの簡略化回路図
公開: 2025-11-04
| 更新済み: 2025-12-01
