TI UC284xL-Q1の堅牢な出力ドライバには、最大75nsでの立ち上がり/立ち下がり時間が短くなっており、スイッチング損失を低減し、FET閾値電圧よりも低い出力低レベルでさらにパワフルなドライバ機能が備わっています。
特徴
- UC284xAQ/UC284xA-Q1からの改善された出力ドライバとより低い動作/起動電流
- オフラインおよびDC-DCコンバータ向けに最適化済
- 低いスタートアップ電流:<0.5mA
- トリミングされた発振器放電電流
- 自動フィードフォワード補償
- パルス毎の電流制限
- 強化された負荷応答特性
- ヒステリシス付き低電圧ロックアウト
- 二重パルス抑制
- 大電流トーテムポール出力
- 内部でトリミングされたバンドギャップリファレンス
- 動作 500kHz(最大値)
- 機能安全に対応しており、機能安全システムの設計を支援する文書を利用可能
- 以下の結果でAEC-Q100認定済み(UC284xA-Q1)
- デバイス温度グレード1:-40°C〜125°C
- デバイス HBM 分類レベル 2:±2kV
- デバイス CDM 分類レベル C6:≥1000V
アプリケーション
- スイッチモード電源(SMPS)
- DC/DCコンバータ
- 電源モジュール
- 産業用PSU
- バッテリ駆動PSU
- トラクションインバータのバイアス電源
- OBCおよびDC/DCコンバータの絶縁型バイアス電源
- HVACコンプレッサモジュールの絶縁型電源
データシート
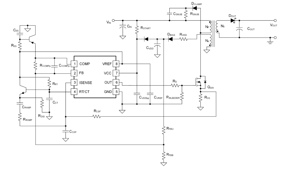
代表的な車載アプリケーション
機能ブロック図
公開: 2025-05-14
| 更新済み: 2025-05-29

