Texas Instruments UCC21331/UCC21331-Q1絶縁ゲートドライバ
Texas Instruments UCC21331/UCC21331-Q1絶縁ゲートドライバは、プログラム可能なデッドタイムと広い温度範囲を備えたデュアルチャ ネルのゲートドライバです。パワーMOSFET、SIC、IGBTトランジスタを駆動するために、4Aのピークソースと6Aのピークシンク電流で設計されています。UCC21331/UCC21331-Q1は、2つのハイサイド・ドライバ、2つのローサイド・ドライバ、またはハーフブリッジ・ドライバとして構成できます。入力側は、3kVRMS 絶縁バリアによって2つの出力ドライバから絶縁されていて、最小コモンモード過渡耐性(CMTI)が125V/nsです。保護機能には、抵抗器プログラム可能なデッドタイム、両方の出力を同時にシャットダウンするディセーブル機能、5ns未満の入力過渡現象を除去する統合デグリッチ・フィルタが含まれます。すべての電源にはUVLO保護があります。UCC21331/UCC21331-Q1は、これらの高度な機能すべてにより、さまざまな電力アプリケーションで高効率、堅牢性、ハイパワー密度を実現します。Texas Instruments UCC21331-Q1デバイスは、自動車アプリケーション向けのAEC-Q100認定を受けています。
特徴
- 汎用デュアルローサイド、デュアルハイサイド、またはハーフブリッジドライバ
- ジャンクション温度範囲 :-40~+150°C
- 最大4Aのピークソースと6Aピークシンク出力
- 125V/ns以上のコモンモード過渡イミュニティ(CMTI)
- 最大VDD出力ドライブ電源:25V
- 12VVDD UVLOオプション
- スイッチングパラメータ
- 典型的な伝播遅延:33ns
- 5ns最大遅延マッチング
- 6ns最大パルス幅歪み
- 最大10µsのVDDのパワーアップ遅延
- すべての電源のUVLO保護
- 電源シーケンスの高速イネーブル
アプリケーション
- オンボードバッテリ充電器
- 高電圧DC/DCコンバータ
- 自動車HVAC、車体電子機器
- AC/DCおよびDC/DCの絶縁コンバータ
- モータードライブとインバータ
- 無停電電源(UPS)
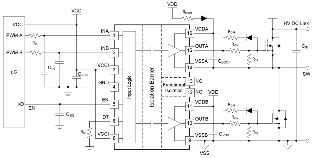
標準アプリケーション図
その他の資料
公開: 2024-06-24
| 更新済み: 2025-05-08
