Texas Instruments UCC21351x-Q1 ゲートドライバ
テキサス・インスツルメンツ UCC21351x-Q1 ゲートドライバは、絶縁デュアルチャンネルドライバで、プログラム可能なデッドタイムと広い温度範囲を備えています。これらのゲートドライバは、ピークソース4A、およびピークシンク電流6Aを用いて設計されており、パワーMOSFET、SiC、IGBTトランジスタを駆動できます。UCC21351x-Q1 ドライバを使用すると、さまざまなパワーアプリケーションでの高効率、高電力密度、堅牢性を実現します。保護機能には、抵抗器でプログラム可能なデッドタイム、両方の出力をシャットダウンする無効機能、5ns未満の入力過渡を拒否する統合デグリッチフィルタがあります。これらのゲートドライバは、2つのローサイドドライバ、2つのハイサイドドライバ、または1つのハーフブリッジドライバとして構成可能です。 UCC21351x-Q1は、車載用アプリケーション向けのAEC-Q100認定済みです。これらのゲートドライバは、オンボードバッテリ充電器、高電圧DC-DCコンバータ、車載用HVAC、ボディ電子機器に最適です。特徴
- 汎用:デュアル低圧側、デュアル高圧側、またはハーフブリッジドライバ
- AEC-Q100認定済み:温度グレード1
- ジャンクション温度範囲:-40°C~+150°C
- 最大4Aピークソースおよび6Aピークシンク出力
- 125V/ns以上のコモンモード過渡耐性 (CMTI)
- 最大25VのVDD出力駆動電源、12V、17VのVDD UVLOオプション
- スイッチングパラメータ:
- 33nsの標準伝搬遅延
- 5ns最大パルス幅歪み
- 最大VDD電源オン遅延:10µs
- すべての電源のUVLO保護
- 電源シーケンスの高速イネーブル
アプリケーション
- オンボードバッテリ充電器
- 高電圧DC/DCコンバータ
- 車載用HVAC、およびボディ電子機器
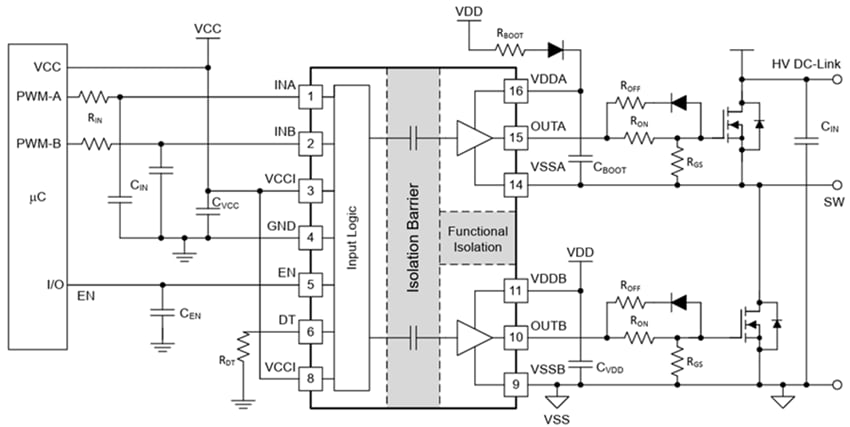
ブロック図
アプリケーション図
公開: 2025-10-06
| 更新済み: 2025-10-29
