Texas Instruments UCC21551/UCC21551-Q1絶縁ゲートドライバ
テキサス・インスツルメンツ (Texas Instruments) UCC21551/UCC21551-Q1 デュアルチャネル 絶縁型ゲートドライバは、パワーMOSFET、SiC、およびIGBTトランジスタを駆動するために、4Aのピーク・ソース電流と6Aのピーク・シンク電流を実現するよう設計されています。この絶縁型ゲートドライバは、2つのローサイドドライバ、2つのハイサイドドライバ、または1つのハーフブリッジドライバとして構成可能です。入力側は、5kVRMS の絶縁バリアによって2つの出力ドライバから分離されており、最小125V/nsのコモンモード過渡耐性(CMTI)を備えています。UCC21551/UCC21551-Q1 絶縁型ゲートドライバは、幅広い電力アプリケーションにおいて、高効率、高電力密度、および堅牢性を実現します。一般的なアプリケーションには、AC/DC および DC/DC の絶縁コンバータ、モーター ドライブ、インバータ、無停電電源装置 (UPS) があります。UCC21551-Q1デバイスは、車載アプリケーション向けのAEC-Q100認定を取得済みです。特徴
- デュアル ローサイド、デュアル ハイサイド、またはハーフブリッジ ドライバとして構成可能
- –40°C ~150°Cジャンクション温度範囲
- 最大4Aピークソースおよび6Aピークシンク出力
- コモンモード過渡耐性(CMTI):125V/ns以上
- VDD 出力駆動電源:最大25V
- VDD のUVLOオプション:12Vおよび17V
- スイッチングパラメータ
- 33nsの標準伝搬遅延
- 5ns(最大)の遅延マッチング
- 6ns最大パルス幅歪み
- 10μs最大VDD パワーアップ遅延
- すべての電源のUVLO保護
- 電源シーケンスの高速イネーブル
アプリケーション
- モータードライブとインバータ
- 無停電電源(UPS)
- AC/DCおよびDC/DCの絶縁コンバータ
機能ブロック図
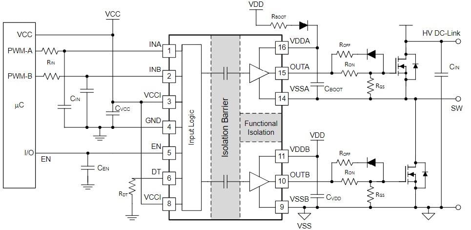
標準アプリケーション図
公開: 2024-01-22
| 更新済み: 2026-01-23
