Texas Instruments UCC24612同期整流器コントローラ
Texas Instruments UCC24612高周波数マルチモード同期整流器コントローラは、高性能および理想に近いダイオードエミュレーションを実現しており、標準レベルおよび論理レベルNチャンネルMOSFETパワーデバイスを対象としています。このダイオードエミュレーションには、出力整流器の損失の低減、および間接的な一次側損失が活用されています。ドレイン-ソース(VDS)センシング制御スキームを用いて、アクティブ・クランプ・フライバック、QR、DCM、CCMフライバック、LLCといった複数のトポロジがサポートされています。UCC24612には、設計を簡素化する統合機能が備わっており、さまざまなアプリケーションや周波数において優れた性能を発揮できます。広い動作VDDおよびVD電圧範囲によって、5V~28V出力システムからの直接バイアスが可能になります。連続導通モード(CCM)は、比例ゲート駆動およびCCMサイクル制限の事前ターンオフによって強化されています。UCC24612は、周波数依存スタンバイモードを始めとする複数の高効率機能によって、Department of Energy(DoE)Level VIおよびCode of Conduct(CoC)Tier 2といった厳しい効率基準を満たしています。このデバイスは、SOT23-5パッケージでご用意があります。
特徴
- アクティブ・クランプ・フライバック、QR、DCM、CCMフライバック、LLCといったトポロジをサポート
- MOSFET VDSセンシング最大230V
- 動作周波数最大1MHz
- UCC24612-1で1MHz
- UCC24612-2で800kHz
- 広いVDD範囲によって、5V~28V出力システムからの直接バイアスが実現
- 4Aシンク、比例ゲート駆動の1Aソース・ゲートドライバ
- ノイズ耐性の増強を目的とした適応型最小オフ時間
- サイクル制限事前ターンオフによって、CCMでの効率性が向上
- ハイサイドまたはローサイド構成が可能
- 自動軽負荷およびスリープモード管理(320µAスタンバイ電流搭載)
- 16ns(typ)のターンオフ伝搬遅延
- 駆動損失を低減を目的とした9.5Vゲート駆動クランプ
アプリケーション
- AC-DCアダプタ
- USB Type-Cおよび電源供給ACアダプタ
- サーバ機器や通信機器用電源
- AC-DC補助電源
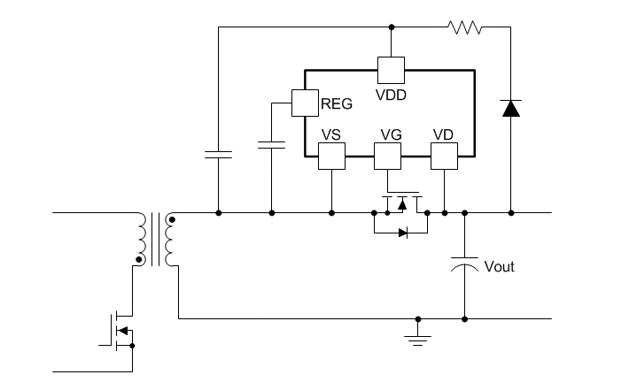
ブロック図
公開: 2018-06-28
| 更新済み: 2023-03-06
