Texas Instruments UCC256301 LLC共振コントローラ
Texas Instruments UCC256301 LLC共振コントローラには、統合高電圧ゲートドライバが付属しています。このデバイスは、PFC段とペアにして、最小の外付けコンポーネント数で完全な電源システムを構築できるよう設計されています。完成する電源システムは、別のスタンバイ電力コンバータの必要なしに、PFC段が常時実行された状態でも、スタンバイ電力の最も厳格な要件を満たすよう設計されています。UCC256301には、LLCコンバータの動作を良好に制御し堅牢にするように設計された、さまざまな機能が搭載されています。このデバイスは、LLC設計者の負担を減らし、メインストリームのアプリケーションでもLLCトポロジの効率性の利点を得られることを目的としています。UCC256301にはハイブリッドヒステリシス制御が採用されており、ベストインクラスのラインおよび負荷過渡応答を実現しています。制御労力は、1サイクルにおける平均入力電流にほぼ線形的に比例します。この制御によって、オープンループ伝達関数は、非常に簡単に補償できるようにする一次システムです。このシステムは、適切な周波数補償で常時安定しています。特徴
- ハイブリッドヒステリシス制御(HHC):
- ベストインクラスの過渡現象応答
- 簡単な補償設計
- 低消費電力機能の最適化によってPFCオンでの75mWスタンバイ電力設計を実現
- 高度なバースト・モードオプトカプラの低消費電力動作
- CoC Tier II規格への準拠が可能
- バーストモードからの高速終了
- 改良された容量性地域回避方式
- 適応型デッドタイム
- 内部ハイサイド・ゲート・ドライバ(0.6Aと1.2A能力)
- ハードスイッチングなしでの堅牢なソフトスタート
アプリケーション
- デジタルTV SMPS
- AC-DCアダプタ
- 電力ツール
- LED照明アプリケーション
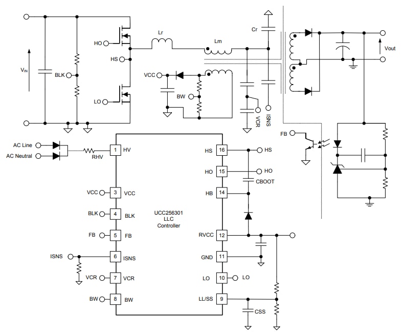
回路図
公開: 2017-12-12
| 更新済み: 2023-11-16
