Texas Instruments UCC256302 LLC共振コントローラ
Texas Instruments UCC256302 LLC共振コントローラは、フル機能が搭載されたLLCコントローラで、統合高電圧ゲートドライバが備わっています。このデバイスは、オフラインAC-DCまたは絶縁DC-DCでの使用を目的に設計されており、最小限の外付け部品だけで完全パワーシステムを実現しています。完成する電源システムは、別のスタンバイ電力コンバータの必要なしに、スタンバイ電力の最も厳格な要件を満たすよう設計されています。UCC256302には、内蔵の高電圧起動機能が搭載されており、外部バイアス供給はもはや不要で、部品数を削減してソリューション・サイズが最小限に抑えられています。UCC256302にはハイブリッドヒステリシス制御が採用されており、ベストインクラスのラインおよび負荷過渡応答を実現しています。この制御によって、オープンループ伝達関数は、非常に簡単に補償できるようにする一次システムです。特徴
- 統合高電圧起動
- 外付けバイアス供給の必要性を排除
- ベストインクラスの過渡現象応答
- ハイブリッドヒステリシス制御(HHC)
- ベストインクラスの過渡現象応答
- 簡単な補償設計
- 低消費電力機能の最適化によってPFCオンでの75mWスタンバイ電力設計を実現
- 高度なBurst Modeオプトカプラ低消費電力動作
- CoC Tier II規格への準拠が可能
- バーストモードからの高速終了
- 改良された容量性地域回避方式
- 適応型デッドタイム
- 内部ハイサイド・ゲート・ドライバ(0.6Aと1.2A能力)
- ハードスイッチングなしでの堅牢なソフトスタート
- 3レベルの過電流保護による過熱、出力過電圧、入力過電圧および低電圧からの保護
- 広い動作周波数範囲(35kHz~1MHz)
アプリケーション
- デジタルTV SMPS
- AC-DCアダプタ
- 多機能プリンタ
- プロジェクタ
- マーチャントDC-DC
- ハイパワーバッテリ充電
- DINレール電源
- 多軸サーボ
- ATX電源
- 電化製品
- LED照明アプリケーション
- 産業用AC-DC
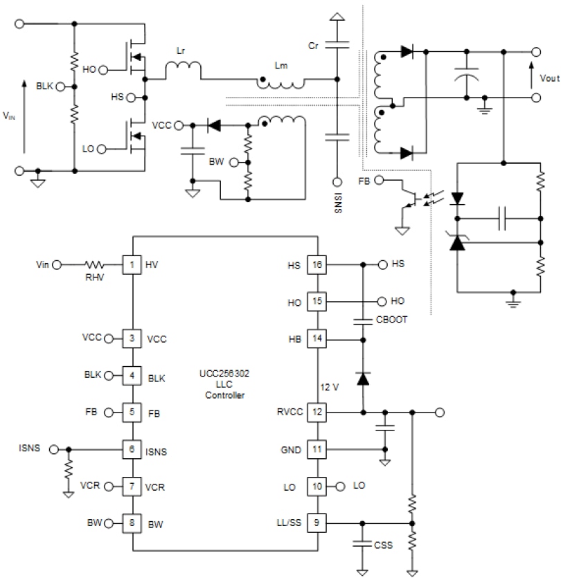
簡略図
公開: 2018-06-20
| 更新済み: 2023-11-16
