UCC25660の強化された軽負荷管理機能は、可聴ノイズを最小限に抑えながら改善します。UCC25660は、バースト・モードで動作する際にスタンバイ消費電力を最小化するため、PFCコントローラを直接無効化できます。適応型ソフトスタートおよび逆方向回復回避方式に加えて自動容量性領域回避方式により、FETを損傷させる可能性があるモードでこのデバイスが動作しない仕組みになっています。この方式を採用しているためこのコントローラは、あらかじめ負荷にバイアスが印加された状態で動作させる場合に理想的です。
Texas Instruments UCC25660は、高信頼性の電源の設計に役立つ堅牢な保護機能を備えています。UCC25660には、高電圧での起動、Xコンデンサ (X-cap) の放電、OVP応答、広い電源範囲をサポートするオプションがあります。
特徴
- 50kHz~750kHzの全負荷スイッチング周波数
- IPPC制御による広い入出力LLC (WLLC) 動作
- 強化された軽負荷管理機能:
- 高周波数パルス・スキップによる軽負荷時の効率向上
- 低周波数バーストによるスタンバイ電力の低減
- 可聴周波数範囲をスキップすることによる可聴ノイズの低減
- スタンバイ電力のさらなる低減に役立つPFCオン/オフ制御信号を内蔵
- 内蔵共振コンデンサ電圧シンセサイザにより、信号信頼性の向上と高い起動周波数をサポート
- 容量性領域の自動回避
アプリケーション
- SMPS電源(TV用)
- 産業用ACおよびDC
- 照明とバッテリ・チャージャ
- ノートブック (ノートパソコン) とゲーム・コンソールのアダプタ
- 医療電源
- PC電源
ビデオ
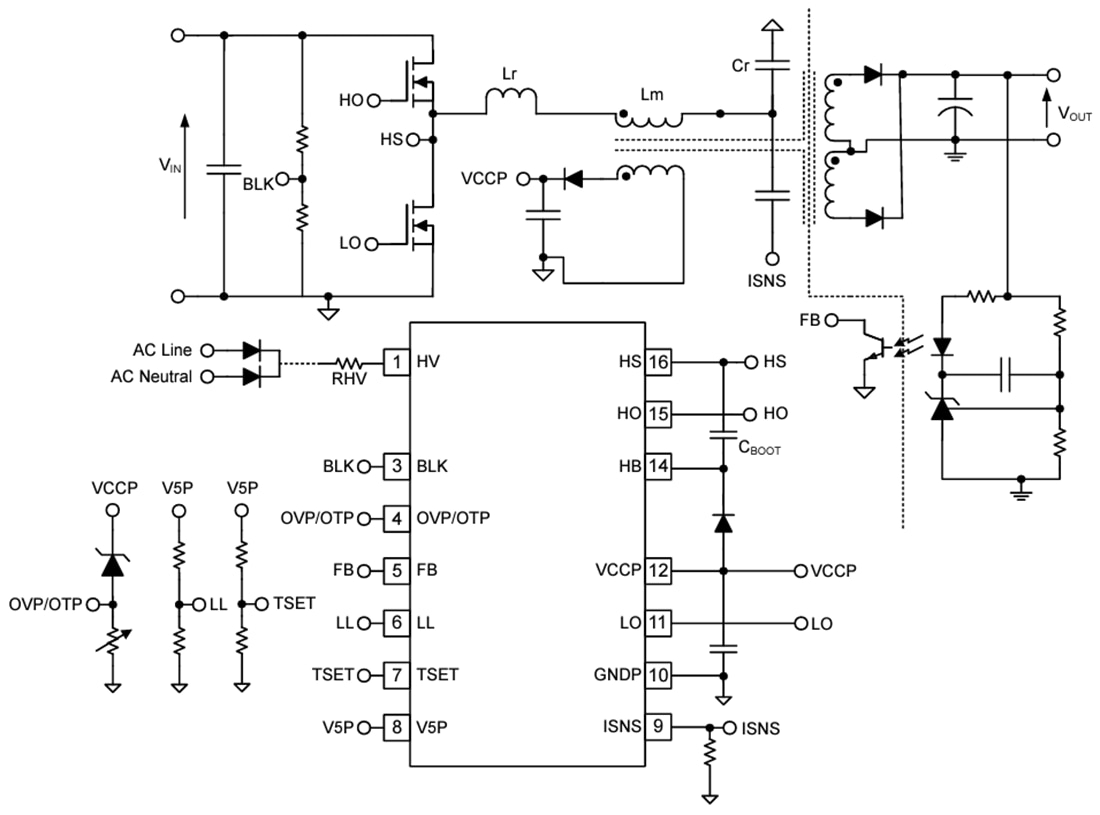
簡易アプリケーション回路図
公開: 2024-02-13
| 更新済み: 2024-02-28

