Texas Instruments UCC25800-Q1超低EMIトランスドライバ
Texas Instruments UCC25800-Q1超低EMIトランスドライバには、スイッチング電力段、制御、保護回路が統合されており、絶縁バイアス供給設計を簡素化できます。これにより、漏れインダクタンスが高くても一次から二次への静電容量がはるかに小さいトランスを設計で利用できるようになります。この低容量トランス設計により、バイアストランスを介したコモンモード電流注入を桁違いに削減できます。これにより、トランスドライバは、高速スイッチングデバイスによって引き起こされる EMI ノイズを最小限に抑えるための、さまざまな車載アプリケーションにおける絶縁バイアス電源にとって理想的なソリューションとなります。ソフトスイッチング機能により、EMI ノイズがさらに低減されます。トランスドライバには、100kHz〜1.2MHzのプログラマブル周波数範囲があります。この高いスイッチング周波数により、トランスのサイズとフットプリントが削減され、バイアス電源の全体的なコストが削減されます。統合された同期機能により、システムバイアス電源が外部クロック信号と同期し、システムレベルのノイズがさらに低減されます。デッドタイムは自動的に調整されるため、伝導損失が最小限に抑えられ、設計が簡素化されます。プログラム可能な最大デッドタイムにより、電力段設計の柔軟性が保証されます。
統合された低抵抗スイッチング電源段により、トランスドライバは24V入力で6W、34V入力で最大9Wの設計を実現できます。入力電圧が固定されている場合、オープンループ制御により、負荷が10%を超える場合でも出力レギュレーションを±5%に保つことができます。プログラム可能な過電流保護(OCP)により、電力段の設計を柔軟にしてトランスのサイズを最小限に抑えることができます。調整可能な OCP、入力OVP、TSD、ピン障害からの保護などの保護機能により、堅牢な動作が保証されます。1.5msの固定ソフトスタート期間により、起動時および障害回復時の突入電流が低減されます。
トランスドライバは、外部無効化および障害コード報告用の専用の多機能ピンも提供します。バイアス電源が保護モードになると、障害コード報告により障害コードが送信されます。Texas Instruments UCC25800-Q1トランスドライバは、熱処理能力を強化するためのサーマルパッドを備えた8ピンDGNパッケージで提供されます。
特徴
- オープンループLLCトランスドライバ
- 超低EMI
- 9V~34Vの供給範囲
- 24V入力で6Wの出力電力
- 100kHz〜1.2MHzのスイッチング周波数をprogrammableな抵抗器
- 外部clockへの同期
- 最大デッドタイムはProgrammableで、デッドタイム自動調節機能付き
- 不足電圧ロックアウト
- 過電流保護閾値を調整可
- 外部無効機能
- 入力過電圧保護
- 過熱保護(TSD)
- システムインテリジェンスのための障害コード出力
- ラッチおよび障害自動再起動バージョンを利用可能
- サーマルパッド搭載8ピンDGN package
アプリケーション
- 自動車トラクションinverter、IGBT、SiCゲートドライババイアス
- 自動車DC/DC、自動車オンボードチャージャ
- EV チャージャステーション自動車スーパーチャージャー
- UPSとソーラーインバータ
- 産業用モータ、エレベータ、エスカレータ
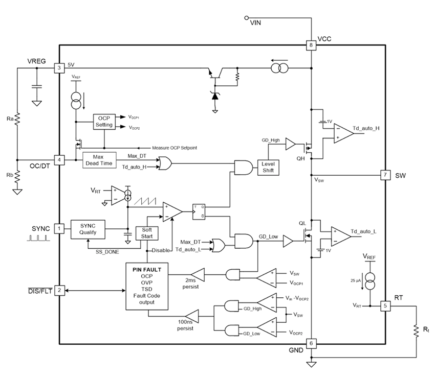
ブロック図
公開: 2021-09-07
| 更新済み: 2023-11-03
