Texas Instruments UCC27212A-Q1ゲート ドライバー
Texas Instruments UCC27212A-Q1 ゲートドライバ は、車載用ハーフブリッジドライバです。幅広いアプリケーションで高効率および堅牢な性能を実現するように設計されています。このゲートドライバは、ソース3.7Aおよびシンク出力電流4.5Aを提供します。UCC27212A-Q1ハーフブリッジドライバは、安全性を強化するための5V電源オフ低電圧誤動作防止 (UVLO) を内蔵しています。このゲートドライバは、TTL対応入力、7V~17V VDD電圧範囲で動作します。UCC27212A-Q1ゲートドライバは、標準20nsの高速伝搬遅延時間標準伝搬遅、標準4nsの遅延マッチングが特長です。このハーフブリッジゲートドライバは、効率的な熱管理を目的としたSOIC8(PowerPAD)パッケージでご利用いただけます。UCC27212A-Q1は、自動車アプリケーションを対象としたAEC-Q100認定を受けています。このゲートドライバは、車載用DC/DCコンバータ、2輪、および3輪トラクションドライブ、電動パワーステアリング(EPS)、ワイヤレス充電、スマートガラスモジュールに最適です。特徴
- 自動車アプリケーションを対象としたAEC-Q100認定:デバイス温度グレード1
- ジャンクション温度範囲:-40°C~+150°C
- ターンオフ不足電圧ロックアウト(UVLO):5V
- 独立した入力を備えた高圧側および低圧側構成で2つのNチャンネルMOSFETを駆動
- DC最高ブート電圧:120V
- ソース3.7A、およびシンク出力電流4.5A
- 入力ピンは-10V ~ +20Vに耐えることができ、電源電圧範囲の影響を受けない
- TTL対応入力
- 7V~17VのVDD動作範囲 (絶対最大定格20V)
- 立ち上がり時間7.2ns、立ち下がり時間5.5ns (1000pF負荷時)
- 高速伝搬遅延時間:20ns (標準値)
- 4ns(typ)の遅延整合
- SOIC8(PowerPAD)パッケージあり
アプリケーション
- 車載用DC/DCコンバータとOBC
- 2輪車と3輪車のトラクションドライブとバッテリパック
- 電動パワーステアリング(EPS)
- ワイヤレス充電
- スマートガラスモジュール
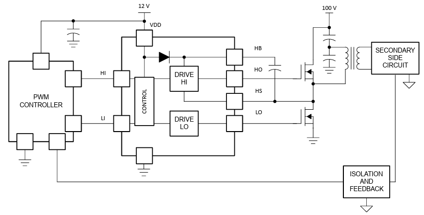
ブロック図
アプリケーション図
公開: 2025-10-07
| 更新済み: 2025-10-29
