Texas Instruments UCC27282/UCC27282-Q1 120Vハーフブリッジ・ドライバ
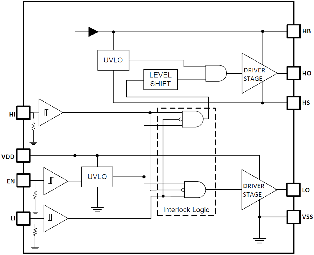
Texas Instruments UCC27282/UCC27282-Q1 120Vハーフブリッジ・ドライバは、堅牢なNチャンネルMOSFETドライバで、最大スイッチノード(HS)電圧定格は100Vです。また、2つのNチャンネルMOSFETを使用すると、ハーフブリッジまたは同期バック構成ベースのトポロジで制御できます。3.5Aピークシンク電流と2.5Aピークソース電流によって、低プルアップとプルダウンレジスタの使用と同様に、UCC27282/UCC27282-Q1は大パワーMOSFETを駆動できるようになります。これは、MOSFETミラープラトーの遷移時に最小のスイッチング損失で実施されます。供給電圧の入力が独立しているため、UCC27282/UCC27282-Q1は、アナログとデジタル両方のコントローラと連動させて使用できます。入力ピンHSピンだけでなくHSピンは、大きな負電圧に耐えることができ、システムの堅牢性が向上します。入力インターロックは、高ノイズ・アプリケーションでの堅牢性とシステム信頼性をさらに向上させます。有効化と無効化機能が搭載されており、ドライバによる電力消費を削減することでシステムの柔軟性がさらに向上していて、システム内部の障害事象に応答できます。5V UVLOをシステムに使用すると、さらなる低バイアス電圧での動作が可能になります。これは、数多くの高周波アプリケーションに必須で、特定の動作モードでのシステム効率を改善できます。小さな伝播遅延と遅延整合仕様によって、デッドタイム要件が最小化され、効率性がさらに向上します。
不足電圧ロックアウト(UVLO)は、ハイサイドとローサイドの両方のドライバ段に供給され、VDD電圧が指定された閾値を下回ると出力を強制的にローにします。統合ブートストラップ・ダイオードによって、数多くのアプリケーションで外部ディスクリート・ダイオードの必要性が排除されており、ボード・スペースの節約とシステムコストの削減を実現できます。UCC27282/UCC27282-Q1は、小型パッケージで販売されており、高密度設計を実現できます。UCC27282-Q1は、車載アプリケーションを対象としたAEC-Q100認定を取得しています。
特徴
- ハイおよびローサイド構成で2つのNチャンネルMOSFETを駆動
- 5V(typ)の低電圧ロックアウト
- 入力インターロック
- 機能の有効化/無効化
- 16ns(typ)の伝搬遅延
- 12ns上昇、10ns(標準)降下(1800pF負荷時)
- 1ns(typ)の遅延整合
- 入力での絶対最大負電圧対応(–5V)
- HSでの絶対最大負電圧対応(–14V)
- 3.5Aシンク、2.5Aソース出力電流
- 絶対最大ブート電圧: 120V
- 無効時の小電流消費(7µA)
- ブートストラップダイオード内蔵
- 接合部温度指定: –40°C~140°C
アプリケーション
- テレコムと商用電源
- モータドライブ、電力ツール
- 補助インバータ
- フルブリッジおよびハーフブリッジコンバータ
- アクティブクランプ順方向コンバータ
- 高電圧同期バックコンバータ
- クラスDオーディオアンプ
機能ブロック図
公開: 2019-04-02
| 更新済み: 2023-08-16
