Texas Instruments UCC27301A/UCC27301A-Q1ハーフブリッジドライバ
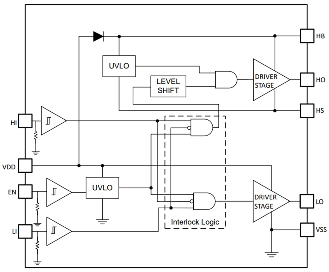
Texas Instruments UCC27301A/UCC27301A-Q1ハーフブリッジドライバは堅牢なゲートドライバで、ハーフブリッジまたは同期バック構成において2つのNチャンネルMOSFETを駆動するように設計されており、120Vの絶対最大ブートストラップ電圧が備わっています。3.7Aピークソースと4.5Aピークシンク電流能力によってミラープラトーを介した遷移中のスイッチング損失を最小限に抑えて大電力MOSFETを駆動できます。スイッチングノード(HSピン)は、負の過渡電圧に対応できます。これによって、浮遊容量と寄生インダクタンスに起因する固有の負の電圧から高圧側チャンネルを保護できます。これらのドライバは、車載DC/DCコンバータとOBC、2輪および3輪トラクションドライブとバッテリパック、電動パワーステアリング(EPS)、ワイヤレス充電、スマートガラスモジュールに最適です。Texas Instruments UCC27301A/UCC27301A-Q1の入力は供給電圧の影響を受けず、-10Vと+20V絶対最大定格に耐えることができます。ローサイドとハイサイドゲートドライバは、それぞれのオン / オフ間に 4ns でマッチングが行われ、LIとHI入力ピンからそれぞれ制御されます。しかし、入力インターロック・ロジックは、LI入力とHI入力が同時にHighになると、両方のドライバ出力を下げます。オンチップ120V定格ブートストラップ・ダイオードにより、ディスクリートのブートストラップ・ダイオードを追加する必要がなくなります。低電圧誤動作防止機能(UVLO)は、高圧側ドライバと低圧側ドライバに搭載されており、対称的なターンオン/ターンオフ動作を実現し、駆動電圧が指定のしきい値を下回ると出力が強制的にLowになります。
特徴
- ハーフブリッジ構成で2つのNチャンネルMOSFETを駆動
- 車載アプリケーション向けAEC-Q100認定(UCC27301A-Q1)
- デバイス温度グレード1
- ジャンクション温度範囲: -40℃~+150℃
- 120VHBピンの絶対最大電圧
- 3.7Aシンク、4.5Aソース出力電流
- UVLOで8V ~ 17V VDD 動作範囲(最大20V abs)
- - HSピン(<>DD)V abs 負の最大過渡公差
- -10V ~ 20Vの abs最大入力ピン公差は、電源電圧範囲(TTL対応)の影響を受けない
- スイッチングパラメータ
- 標準伝搬遅延時間:20ns
- 1,000pF負荷で上昇時間7.2ns、加工時間5.5ns
- 標準遅延マッチング:4ns
- ブートストラップダイオード内蔵
- 入力インターロック
- 無効時の低消費電流(標準 3µA)で機能を有効化/ 無効化(DRCパッケージのみ)
- 機能安全対応
- 機能安全システム設計を支援する文書を利用可能
アプリケーション
- 車載用DC/DCコンバータとOBC
- 2輪、および3輪トラクションドライブとバッテリーパック
- 電動パワーステアリング(EPS)
- ワイヤレス充電
- スマートガラスモジュール
機能ブロック図
公開: 2024-08-14
| 更新済み: 2025-10-07
