Texas Instruments UCC27302A/UCC27302A-Q1 ゲートドライバ
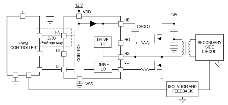
テキサス・インスツルメンツ (Texas Instruments) UCC27302A/UCC27302A-Q1 ゲートドライバは、ハーフブリッジまたは同期整流式降圧構成で2つのNチャンネルMOSFETを駆動するように設計されており、絶対最大ブートストラップ電圧は120Vです。これらのデバイスは3.7Aのピーク・ソース電流と4.5Aのピーク・シンク電流の能力を持ち、大型のパワーMOSFETを駆動できます。 入力は電源電圧から独立しており、絶対最大定格は-10V〜+20Vに耐えることが可能です。UCC27302A/UCC27302A-Q1 ドライバは、お互いの電源オンと電源オフ間で4nsにマッチングされており、LIおよびHI入力ピンからそれぞれ制御されます。UCC27302A-Q1ドライバは、車載DC/DCコンバータ、OBC、スマートガラスモジュールで使用されます。UCC27302A/UCC27302A-Q1 ドライバは、太陽光発電オプティマイザ、ワイヤレス充電、テレコム、商用電源、オンライン、オフラインUPS、エネルギーストレージシステム、バッテリ試験装置に適しています。特徴
- ハーフブリッジ構成で2つのNチャンネルMOSFETを駆動
- 自動車アプリケーション向けAEC-Q100認定:
- デバイス温度グレード1
- ジャンクション温度範囲:-40°C~++150°C
- HBピンでの絶対最高電圧120V
- 出力電流:ソース 3.7A、シンク 4.5A
- VDD 動作範囲:7V〜17V(絶対最大定格 20V)、UVLO付き
- HSピンの負の絶対最大過渡耐性:-(28VDD)V(100ns未満のパルス)
- 最大入力ピン耐性:-10V〜20V(電源電圧範囲に依存せず、TTL互換)
- スイッチングパラメータ:
- 標準伝搬遅延時間:20ns
- 負荷1,000pFで上昇時間7.2nsと、下降時間5.5ns
- 標準遅延マッチング:4ns
- ブートストラップダイオード内蔵
- 入力インターロック
- 無効時の低消費電流(標準3μA)で機能を有効/無効化(DRCパッケージのみ)
アプリケーション
- ソーラーパワーオプティマイザとマイクロインバータ
- テレコム用電源
- オンライン、オフラインUPS
- 車載用DC/DCコンバータとOBC
- ワイヤレス充電
- スマートガラスモジュール
- 2輪車および3輪車のトラクションドライブとバッテリパック
- 電動パワーステアリング(EPS)
- エネルギーストレージ
- バッテリ試験装置
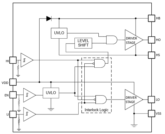
機能ブロック図
標準的なアプリケーション図
データシート
公開: 2025-10-09
| 更新済み: 2025-11-19
