Texas Instruments UCC27444/UCC27444-Q1 4Aローサイド・ゲートドライバ
Texas Instrument UCC27444/UCC27444-Q1 4Aローサイド・ゲートドライバは、高速、デュアルチャンネル、ローサイドのゲートドライバであり、MOSFETおよびGaN電源スイッチを効果的にドライブします。UCC27444/UCC27444-Q1は、標準ピークドライブ強度が4Aで、電源スイッチの立ち上がり時間と立ち下がり時間を短縮し、効率性を高め、スイッチング損失を低減します。デバイスの速い伝搬遅延(標準18ns) により、システムのパルス幅利用率、デッドタイム最適化、制御ループ応答、過渡性能を改善して、より良い電力段効率を向上します。UCC27444/UCC27444-Q1は、INx入力で-5Vを処理できるため、中程度の接地バウンスを備えたシステムでの堅牢性が向上します。入力はほとんどのコントローラ出力に接続でき、制御の柔軟性を最大限に高めます。独立したイネーブル信号により、パワーステージをメイン制御ロジックから独立して制御できます。システム障害が発生した場合、ゲート ドライバはイネーブルを Low に引き下げることで迅速に遮断できます。多くの高周波スイッチング電源では、パワー デバイスのゲートでノイズが発生し、ドライバが誤動作し、ゲート ドライバの出力ピンにノイズが混入する可能性があります。デバイスの逆電圧機能と過渡逆電流により、電源デバイスやパルストランスのゲートでのノイズに耐えることができ、ドライバの誤動作を回避できます。
Texas Instruments UCC27444/UCC27444-Q1は、システムの堅牢性を向上させるための低電圧動作とパワーオンリセット(POR) も備えています。電源デバイスを完全に強化するための十分なバイアス電圧がない場合、ゲートドライバ出力は、強力な内部プルダウンMOSFETによって低く保持されます。
特徴
- 各チャネルの標準的な4Aピーク ソースおよびシンク 駆動電流
- -5Vを処理できる INA および INB 入力ピン
- 絶対最高VDD 電圧20V
- 4.5V ~ 18Vの広いVDD 動作範囲
- 2 つの独立したゲート ドライブ チャネル
- 各出力の独立したイネーブル機能
- 速い伝播遅延 (18ns典型的)
- 高速な立ち上がり時間と立ち下がり時間 (11nsと7nsが一般的)
- 2つのチャネル間の典型的な1ns遅延マッチング
- SOIC-8およびVSSOP-8 PowerPAD™パッケージ オプション
- 接合部動作温度範囲-40°C~125°C
アプリケーション
- スイッチモード電源(SMPS)
- 力率補正(PFC)回路
- DC/DCコンバータ
- ACインバータとVFドライブ
- Microinverter
- DC急速充電ステーション
データシート
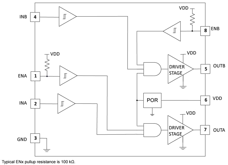
機能ブロック図
公開: 2024-01-19
| 更新済み: 2024-04-01
