Texas Instruments UCC27714高速ハイサイドローサイドゲートドライバ
Texas Instruments UCC27714高速ハイサイドローサイドゲートドライバは、600Vハイサイド、ローサイドゲートドライバで、4Aソースおよび4Aシンク電流機能を備えています。パワーMOSFETまたはIGBTの駆動を目的としています。デバイスは、1つのグランド基準チャネル(LO)、およびブートストラップ用品と共に動作するように設計された1つの浮動チャンネル(HO)で構成されています。デバイスは、HSピン(VDD = 12Vで)最大-8VDCのマイナス電圧で動作ロジックを維持する機能を備えた優れた堅牢性およびノイズ耐性が特徴です。デバイスは、10V~20Vの幅広いデバイス電源入力を受け入れ、VCCおよびHBバイアス供給ピンの両方にUVLO保護を提供します。特徴
- High-Side, Low-Side Configuration, with Independent Inputs
- Fully Operational up to 600V (HS Pin)
- Floating Channel Designed for Bootstrap Operation
- Peak Output Current Capability of 4A Sink 4A Source at VDD = 15V
- Best-In-Class Propagation Delay (125ns Maximum)
- Best-In-Class Delay Matching (20ns Maximum)
- TTL and CMOS Compatible Input Logic
- VDD Bias Supply Range of 10V to 20V
- Bias UVLO Protection for Both Channels
- Rail-to-Rail Drive
- Robust Operation Under Negative Voltage Transients
- High dv/dt Immunity (HS Pin)
- Separated Grounds for Logic (VSS) and Driver (COM) with Capability to Sustain Voltage Difference
- Optional Enable Function (Pin 4)
- Outputs Held in LOW when Inputs Floating
- Inputs and Enable Pin Voltage Levels Not Restricted by VDD Pin Bias Supply Voltage
- High and Low Voltage Pins Separated for Maximum Creepage and Clearance
- Negative Voltage Handling Capability on Input and Enable Pins
アプリケーション
- Half-Bridge and Full-Bridge Converters in Offline AC and DC Power Supplies
- High-Density Switching Power Supplies for Server, Telecom, IT, and Industrial Infrastructure
- Solar Inverters, Motor Drive and UPS
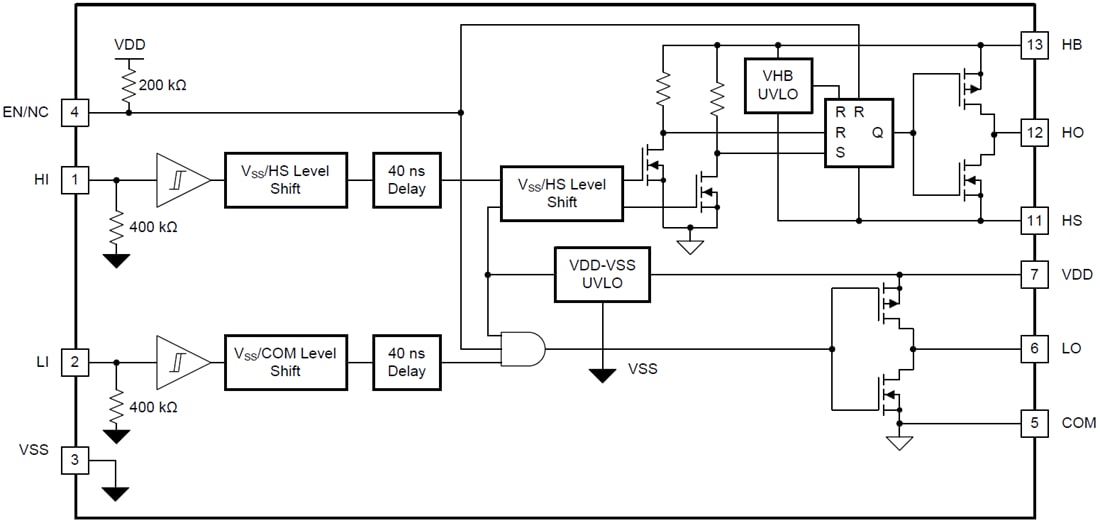
Functional Block Diagram
TI Reference Designs Library
公開: 2015-10-06
| 更新済み: 2022-03-11
