Texas Instruments UCC28742高効率フライバック・コントローラ
Texas Instruments UCC28742高効率フライバック・コントローラは、高度に統合されており、6ピン二次側安定化が図られていて、効率的なAC-DC電源に最適です。このデバイスには、光カプラを使用した定電圧(CV)が備わっており、大負荷ステップに対する過渡応答を向上させます。さらなる機能によって、出力電圧と電流の高性能制御を目的とした補助フライバック巻線が実現しています。高動作効率性と性能は、高度な制御アルゴリズムによって達成されます。バレースイッチングを用いた不連続導通モード(DCM)に準じてスイッチング損失が最小限に抑えられます。このデバイスは、80kHzの最大スイッチング周波数が備わっているトランスのピーク一次電流の制御を維持します。低無負荷入力電力は、200Hzの最小スイッチング周波数によって促進されます。特徴
- SOT23-6パッケージ
- 光結合フィードバックによって、最大1%安定化が実現
- 過負荷タイムアウト保護と遅延ヒカップ応答による正確な電流制限
- 最高の全体効率を実現する疑似共振バレースイッチング動作
- 80kHz(max)スイッチング周波数
- EMIコンプライアンスが容易になる周波数デザリング
- MOSFET用のクランプされたゲート駆動出力
- 超低スタートアップ電流、大VDDヒステリシス
- 最高値スタートアップ・レジスタ
- 低バイアス容量
- 障害保護
- 低ライン入力
- 出力過電圧
- 過電流
- 短絡
アプリケーション
- 産業用および医療用AC-DC電源
- スマート電子メータ
- UPS、サーバPSUなどのバイアス電源
- ケーブルモデム、テレビ、セットトップボックス、無線ルータ用電源
- 家電用AC-DC電源
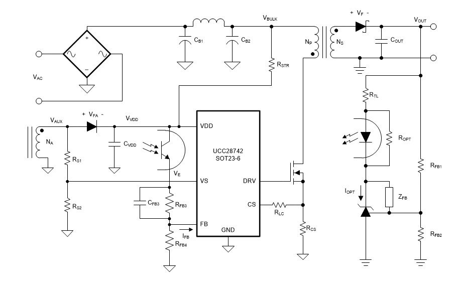
ブロック図
公開: 2018-07-17
| 更新済み: 2022-12-16
