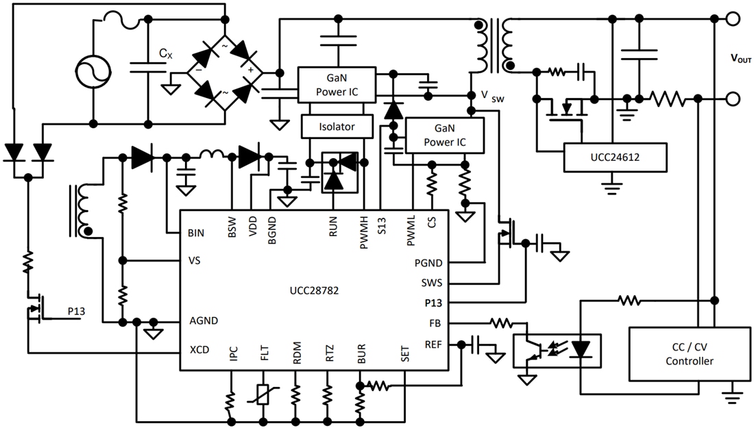
Texas Instruments UCC28782 アクティブクランプフライバック(ACF)コントローラ
Texas Instruments UCC28782 高密度アクティブ・クランプ・フライバック(ACF)コントローラは、USB Type C™ PD アプリケーション向けに設計されています。このデバイスは、リーク・インダクタンス・エネルギーを回収し、全負荷範囲にわたって適応型ZVS追跡を行うことにより、93%を超える効率を実現します。最大周波数1.5MHzで、磁気を最小限に抑えることができます。周波数ディザリングは、EMIマージンの改善に役立ちます。また、UCC28782、SiやGaN MOSFETのゲートドライブを最適化するためのダイナミックBias Power管理も統合されています。適応型Burst Mode(ABM)を低消費電力モード(LPM)およびスタンバイ電力モード(SBP)と連動させることで、リップルと可聴ノイズを低減しながら軽負荷効率を向上させます。Texas Instruments UCC28782は、電源を切断した時の残留入力電圧を放電するためのX-Cap放電機能も搭載しています。UCC28782には複数の保護モードがあり、アプリケーションのニーズに応じてリトライまたはラッチオフ応答のオプションがあります。
特徴
- アクティブクランプによるリークインダクタンスエネルギーを回収
- 高速ゼロ電圧スイッチング(ZVS)追跡とデッドタイム最適化のための適応型制御
- USB Type-C™ PCの広い出力電圧範囲をサポートする集積スイッチング・バイアス・レギュレータ(補助巻線1本搭載)
- 過渡応答または可聴ノイズでのトレードオフがないEMI周波数デザリング
- デジタルアイソレータとGaNドライバの動的バイアスパワーマネジメント
- 内部補償が備わったプログラマブル適応型バースト・モード(ABM)
- アクティブXコンデンサ(X-cap)放電
- 温度過昇、過電圧、出力短絡、過電流、過電力、ピン故障保護
- 高速ラッチリセット機能が搭載されている自動回復とグループ・ラッチ障害オプション
- 4x4-mm 24ピンQFNパッケージ
アプリケーション
- ノートPC、タブレット、TV、セットトップボックス、プリンタ用の高密度Type-C™ PDアダプタ
- USB電源供給、高速電話充電器
- AC-DCまたはDC-DC補助電源
- オーディオ・サウンドバーとスマート・スピーカ
- 電動工具と電動バイクのバッテリ充電器
- USB壁かけコンセント
- LED照明
簡略図
公開: 2020-08-24
| 更新済み: 2024-08-16
