Texas InstrumentsUCC28910高電圧フライバックスイッチャ

Texas InstrumentsUCC28910高電圧フライバックスイッチャ

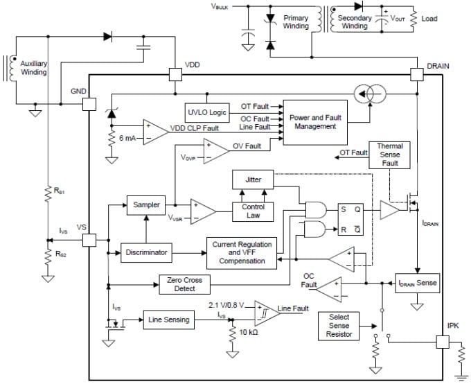
Texas Instrumentsの高電圧フライバック・スイッチャCC28910は、絶縁フライバック電源専用で、フォトカプラを使用せずに出力電圧および電流を調整します。このデバイスに搭載されている700VのパワーFETとコントローラは、補助フライバック巻線とパワーFETからの動作情報を処理することによって出力電圧と出力電流を精密に制御します。スタートアップ用に内蔵されている高電圧の電流源はデバイス動作中はスイッチがオフになり、コントローラの電流消費は動的に調整されます。これらが非常に低いスタンバイ電力を実現させています。UCC28910の制御アルゴリズムは、スイッチング周波数、1次電流のピーク変調、動作効率との組み合わせにより、適用規格の水準またはそれ以上の性能を発揮します。バレースイッチングによる不連続導通モード(DCM)でスイッチング損失が低減されます。最大スイッチング周波数は115kHzです。保護機能は、2次および1次部品のストレスレベルを動作範囲全体にわたり抑制します。

特徴
  • 光カプラなしで定電圧(CV)および定電流(CC)の出力を調整
  • ±5%の出力電圧調整精度
  • ACラインおよび1次インダクタンスの許容範囲補償を備えた±5%の出力電流調整
  • 700Vのスタートアップとスマート・パワーマネージメントによって、クラス最高の30mW未満のスタンバイ電力を実現
  • 115kHzの最大スイッチング周波数が高出力密度設計を実現
  • バレー・スイッチングと周波数ディザリングによってEMI準拠が容易に
  • サーマルシャットダウン
  • 低ラインおよび出力過電圧保護
アプリケーション
  • AC/DCアダプタ、携帯電話、タブレット、カメラ用充電器
  • 電力計
  • TV用スタンバイSMPS、サーバー、白物家電
  • LEDドライバ
機能ブロック図
機能ブロック図

Texas Instruments UCC28910FBEVM-526評価モジュールは、オプトカプラを使用せずに、絶縁型出力電圧/電流調整を提供するオフラインのフライバック電源です。入力はAC85V〜AC265Vの電圧範囲に対応しています。UCC28910 CV/CC PWM HVスイッチャを使用します。このデバイスに搭載されている700VのパワーFETとコントローラは、補助フライバック巻線とパワーFETからの動作情報を処理することによって出力電圧と出力電流を精密に制御します。UCC28910の制御アルゴリズムにより、適用規格以上の動作効率を実現可能です。バレースイッチングによる不連続導通モード(DCM)でスイッチング損失が低減されます。スイッチング周波数の変調および1次電流のピーク振幅の変調により、負荷および入力電圧範囲の全体にわたって高い変換効率を保持します。

特徴
  • 絶縁6W、5V出力
  • 汎用オフライン入力電圧範囲
  • Energy Star™ EPSバージョン2.0の要求事項を上回る能動負荷効率および無負荷消費電力を達成
  • USB仕様1.1に適合
  • EN 55022 Class Bの伝導放射要求事項に適合
  • 複数の動作モードとバレースイッチングにより、全動作範囲にわたり最適な効率を実現
  • 1次側制御により、オプトカプラーが不要

  • 出力過電圧保護
  • 入力低電圧保護
  • 一次側過電流保護
  • サーマルシャットダウン
  • フォルト保護後の起動および再起動制御
アプリケーション
  • 携帯電話、タブレット、カメラ用USB互換アダプタ
  • 5〜7W AC/DC電源
eNewsに登録する
  • Texas Instruments
公開: 0001-01-01 | 更新済み: 0001-01-01