Texas Instruments UCC28951/UCC28951-Q1フル・ブリッジ・コントローラ
Texas Instruments UCC28951/UCC28951-Q1フル・ブリッジ・コントローラは、強化された位相シフト・フルブリッジ・コントローラで、TIの業過標準UCC28950で構築されています。これらのコントローラは、UCC28950ドロップイン交換製品との完全互換性があります。UCC28951/UCC28951-Q1には、同期整流器(SR)出力段のアクティブ制御に加えて、フルブリッジの高度制御が採用されています。プログラマブル遅延により、ZVS動作条件の広い範囲で動作していることを確認します。これは、負荷電流が自然に調整しスイッチング遅延遅延を二次側SRSに活用しています。この機能によって、全体的なシステム効率を最大限に高められています。The UCC28951/UCC28951-Q1には、不連続電流モード(DCM)動作への遷移時および動作からの回復時のバーストモード動作とダイナミックSR ONおよびOFF制御を始めとする、多数の軽負荷管理機能があります。このデバイスは、電流モードまたは電圧モード制御で動作します。このスイッチング周波数は、最大1MHzまでプログラミングできます。このデバイスには、サイクル・バイ・サイクル電流制限、UVLO、サーマル・シャットダウンといった保護機能があります。UCC28951-Q1は、車載用アプリケーションを対象としたAEC-Q100認定を受けています。
特徴
- 強化されたゼロ電圧スイッチング(ZVS)範囲
- 直接同期整流器(SR)制御
- 次を含む軽負荷効率管理
- バースト・モード動作
- 不連続導通モード(DCM)、プログラマブル閾値が備わったダイナミックSRオン/オフ制御
- プログラマブル適応型遅延
- プログラマブル・スロープ補償と電圧モード制御が備わっている平均またはピーク電流モード制御
- 閉ループ・ソフトスタートとイネーブル機能
- 双方向同期による最大1MHzのプログラマブル・スイッチング周波数
- ヒカップ・モード・サポートがある(±3%)サイクル毎電流制限保護
- 150µAスタートアップ電流
- VDD不足電圧ロックアウト
- 広い温度範囲: -40°C~+125°C
アプリケーション
- 位相シフト・フルブリッジ・コンバータShifted Full-Bridge Converters
- サーバ電源
- 産業用電源システム
- 高密度パワー・アーキテクチャ
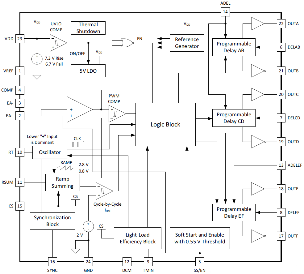
機能ブロック図
公開: 2017-05-12
| 更新済み: 2022-05-06
