Texas Instruments UCC28C4x-Q1電流モードPWMコントローラ
Texas Instruments UCC28C4x-Q1電流モードPWMコントローラは、拡張BiCMOSバージョンで、業界標準UC28C4xファミリPWMコントローラとのピン互換性があります。これらのデバイスは、固定周波数、ピーク電流モード電源の制御に必要な機能を実現しています。また、このファミリには、複数の性能上の利点があります。これらのデバイスには、最大1MHzの高周波数動作と低スタートアップ動作電流が備わっているため、起動損失を最小限に抑えて動作電力を低く抑え効率性を向上させます。また、このデバイスは、35nsの遅延時間を出力する高速電流センス、および大きな外部MOSFETの直接駆動を目的とした立上り時間と立下り時間が改善されている±1Aピーク出力電流機能も特徴です。特徴
- AEC-Q100で品質評価済み、結果は以下のとおり
- デバイス温度Grade 1:-40°C~125°C
- Device HBM分類Level 2: ±2kV
- デバイスCDM分類レベルC4B: 750V
- 1MHz動作
- 50µAスタンバイ電流、最大100µA
- 52kHzで2.3mAの低動作電流
- 高速35nsサイクルごと毎の過電流制限
- ±1Aピーク出力電流
- 20ns立ち上がりおよび25ns立ち下がり時間が備わったレール・ツー・レール出力スイング
- ±1%初期トリミングされた2.5Vエラー・リファレンス・アンプ
- トリムされた発信器放電電流
- 新しい不足電圧ロックアウト・バージョン
アプリケーション
- 車載電源
- 自動車のハイブリッドおよび電気自動車
- スイッチモード電源
- DC-DCコンバータ
- ボード取付型パワーモジュール
Datasheets
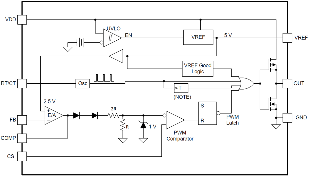
機能ブロック図
公開: 2018-04-30
| 更新済み: 2025-05-06
