Texas Instruments UCC57102Z/UCC57102Z-Q1ローサイド・ゲート・ドライバ
Texas Instruments UCC57102Z/UCC57102Z-Q1ローサイドゲートドライバは、MOSFET、SiC MOSFET、IGBTパワースイッチを駆動するように設計されており、3Aソースおよび3Aシンクピーク電流が備わっています。このシングルチャンネルおよび高速ドライバには、低電圧側DSP/MCUを対象とした最先端の砂漠検出時間と障害報告機能が搭載されています。UCC57102Z-Q1ドライバの特長は、 、逆電流による出力の優れたレールツーレール駆動と過渡処理能力です。また、このドライバは、3A標準ピークドライブ強度も特徴で、入力での-5Vに対処できます。UCC57102Z/UCC57102Z-Q1ドライバは、車載用アプリケーションを対象としたAEC-Q100認定を受けています。このドライバは、 PTCヒータ、トラクションインバータ、モータドライブ、および補助サブシステムで使用されます。UCC57102Z-Q1は、自動車アプリケーションを対象としたAEC-Q100認定を受けています。特徴
- AEC-Q100認定車載アプリケーション(UCC57102Z-Q1)
- 標準3Aシンク、3Aソース出力電流
- プログラマブル遅延が備わったDESAT保護
- 標準伝搬遅延:26ns(typ)
- 故障が発生した場合のソフトターンオフ
- 絶対最高VDD 電圧:30V
- 最大-5Vに耐えることができる入力およびイネーブルピン
- バイアスの柔軟性を目的とした厳しい低電圧ロックアウト閾値
- サーマルシャットダウン機能が搭載された自己保護ドライバ
- 広いバイアス電圧範囲:
- 5mm x 4mm SOIC-8パッケージでご用意あり
- 動作接合部温度範囲: -40°C ~ 150°C
アプリケーション
- HEV-EV PTCヒーター
- トラクション・インバータ
- 家庭用EV充電器
- モータドライブ
- HVACコンプレッサ
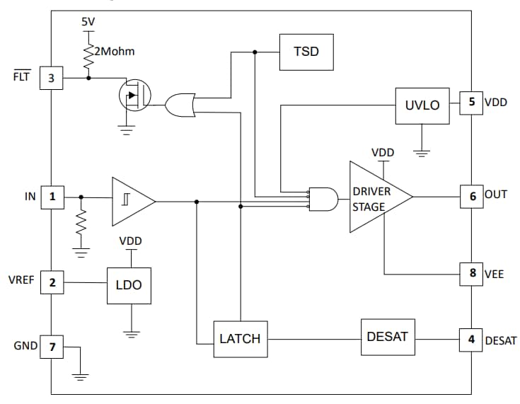
機能ブロック図
アプリケーション概略図
その他の資料
公開: 2025-01-17
| 更新済み: 2025-05-06
