Texas Instruments UCC5710x/UCC5710x-Q1 低圧側ゲートドライバ
Texas Instruments UCC5710x/UCC5710x-Q1 高速低圧側ゲート・ドライバは、PTCヒータ、トラクション・インバータ、アクティブ・ディスチャージ回路、その他の補助サブシステムなどの高出力車載アプリケーション向けのシングル・チャンネル、高性能、低圧側IGBT/SiCゲート・ドライバです。低電圧ロックアウト(UVLO)、脱飽和保護(DESAT)、障害レポート、サーマルシャットダウン保護などの保護機能を備えています。UCC5710x/UCC5710x-Q1の標準的なピークドライブ強度は3Aで、入力で –5Vに対応できるため、地面が適度にバウンドするシステムでの堅牢性が向上します。入力は、制御の柔軟性を最大化するために、ほとんどのコントローラ出力に接続でき、電源電圧に依存しません。異なるピン構成により、UCC5710xB/UCC5710xB-Q1で提供されるバイアス電源の広範な電圧範囲は双極性電圧に対応します。UCC5710xB/UCC5710xB-Q1では、正確な5V出力が可能です。Texas Instruments UCC5710x-Q1デバイスは、AEC-Q100車載アプリケーション向けに認定されています。特徴
- 標準3Aシンク3Aソース出力電流
- プログラマブル遅延でのDESAT保護
- 障害発生時のソフトターンオフ
- VDD 電圧の絶対最大定格:30V
- -5Vまで耐える入力およびイネーブルピン
- バイアスの柔軟性に向けた厳しいUVLO閾値
- 25ns(typ): 伝播遅延
- サーマルシャットダウン機能付き自己保護ドライバ
- 広いバイアス電圧範囲:
- 5mm×4mmSOIC-8パッケージで入手可能
- 動作時接合部温度範囲:-40°C〜+150°C
アプリケーション
- HEV-EV PTCヒーター
- トラクション・インバータ
- 家庭用EV充電器
- モータドライブ
- HVACコンプレッサ
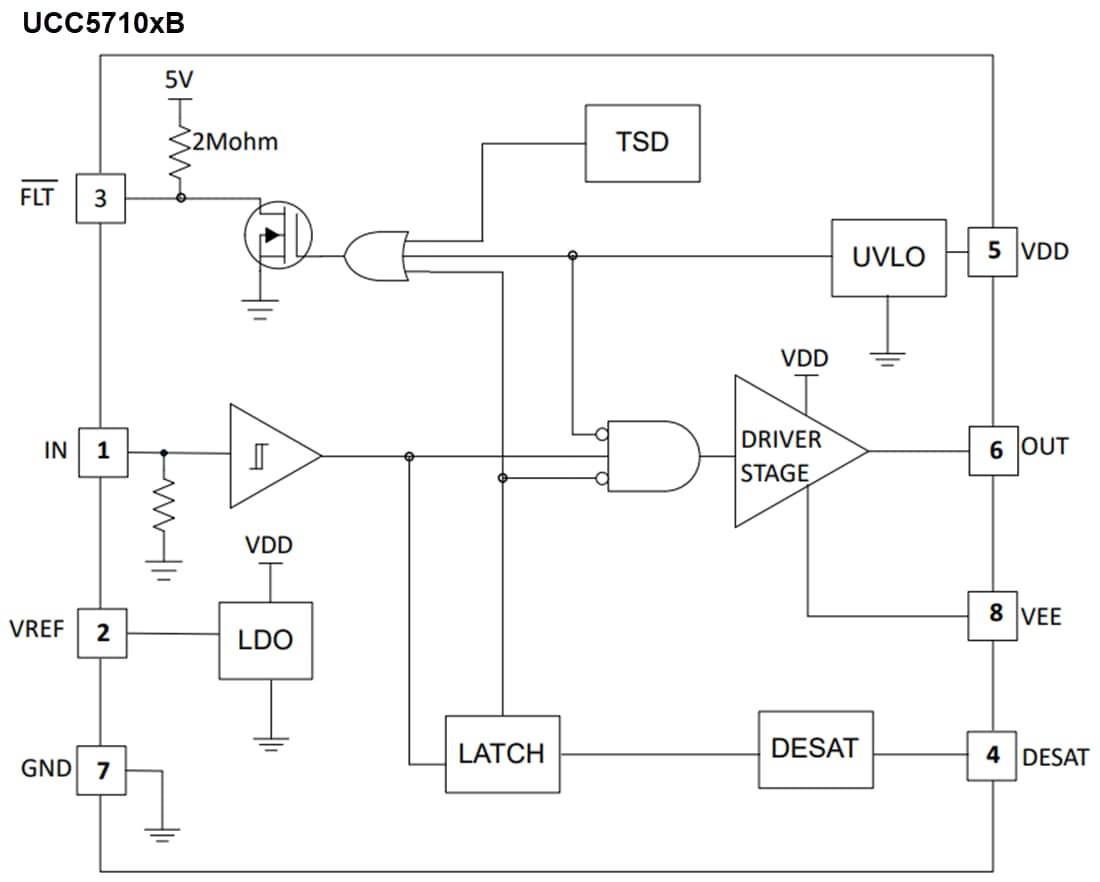
簡略ブロック図
公開: 2024-08-14
| 更新済み: 2025-06-13
