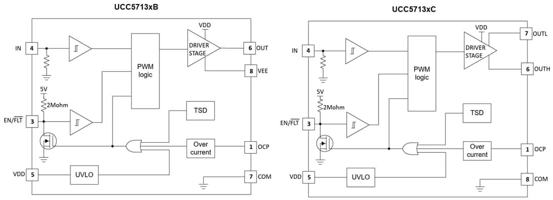
Texas Instruments UCC5713xは、OCPピンによる過電流保護機能を提供します。OCPピンで過電流信号が検出されると、内部回路がEN/FLTピンをプルダウンし、障害を報告するとともにOUTをローレベルに強制します。EN/FLTには、ドライバの正常な動作のために外部プルアップ回路が必要です。EN/FLTをローレベルにすると、ドライバが無効になります。EN/FLTは、VDDの低電圧ロックアウト(UVLO)障害および過熱障害も報告します。UCC5713xは、SiCおよびIGBTアプリケーション向けに8Vおよび12VのUVLOオプションを提供します。
特徴
- 標準3Aシンク、3Aソース出力電流
- 過電流保護(OCP)閾値:500mV
- 障害出力およびイネーブルのためのシングル・ピン
- プログラム可能な障害クリアタイムと過電流検出応答時間
- 30Vの絶対最大VDD電圧
- バイアスの柔軟性のための厳しいUVLO閾値
- 標準的な26ns伝搬遅延
- 180°Cでサーマルシャットダウン機能を備えた自己保護ドライバ
- 5mmx4mm SOIC-8パッケージで利用可能
- 接合部動作温度範囲:–40°C〜150°C
アプリケーション
- デジタル制御力率補正(PFC)
- エアコン
- 家電製品
- モータドライブ
- シングルエンド・トポロジ用の汎用低圧側ゲートドライバ
機能ブロック図
公開: 2025-12-12
| 更新済み: 2025-12-24

