Texas Instruments UCC5870-Q1 IGBT/SiC MOSFETゲートドライバ
Texas Instruments UCC5870-Q1 IGBT/SiC MOSFETゲートドライバは、機能安全に準拠した絶縁型の高度に構成できるシングルチャンネル・ゲートドライバで、EV/HEVアプリケーションでのハイパワーSiC MOSFETおよびIGBTの駆動を目的としています。これらの障害時にソフトターンOFFまたは2レベルのターンOFFを選択できることをはじめとして、シャント抵抗器ベースの過電流、NTCベースの温度過昇、DESAT検出といったパワートランジスタ保護機能が搭載されています。アプリケーションのサイズをさらに削減するために、Texas Instruments UCC5870-Q1には、スイッチング時の4Aアクティブ・ミラー・クランプおよびドライバの電源がOFF時間のアクティブ・ゲート・プルダウンが集積されています。集積10ビットADCを使用すると、システムマネジメントの強化を目的とした最大6つのアナログ入力とゲートドライバの温度を監視できるようになります。ASIL-D準拠システムの設計を簡素化するために、診断と検出機能が集積されています。これらの機能のパラメータと閾値は、SPIインターフェイスを使用して構成できます。これによって、デバイスをほぼすべてのSiC MOSFETまたはIGBTと併用できます。特徴
- スプリット出力ドライバによって、15Aピークソースおよび15Aピークシンク電流を実現
- 「On The Fly」ゲートドライブの強度を調整可
- 150Ns(最大)伝播遅延およびプログラマブル最小パルス除去が備わっているインターロックとシュートスルー保護
- 一次側および二次側アクティブ短絡(ASC)サポート
- パワートランジスタ保護を構成可
- DESATベースの短絡保護
- シャント抵抗器ベースの過電流・短絡保護
- NTCベースの温度過昇保護
- パワートランジスタに障害は発生した場合のプログラマブルソフト電源OFF(STO)と2レベルの電源OFF(2LTOFF)
- 統合診断: ASIL-Dに応じてISO26262システム設計を支援する文書を利用可
- 保護コンパレータ用の内蔵セルフテスト(BIST)
- IN+ toトランジスタ・ゲート・パスの整合性
- パワートランジスタ閾値の監視
- 内部クロック監視
- 障害アラーム(nFLT1)および警告(nFLT2)出力
- ミラークランプトランジスタ用の集積4Aアクティブ・ミラー・クランプまたはオプションの外部ドライブ
- 高度高電圧クランピング制御
- 内部および外部供給・低電圧/高電圧保護
- 低電源またはフローティング入力での、アクティブ出力プルダウンおよびデフォルト低出力
- ドライバダイ温度センシングと温度過昇保護
- VCM = 1000Vでの100kV/µs最低コモンモード過渡耐性(CMTI)
- SPIベースのデバイス再構成、検証、監視、診断
- 電圧および電流モニタリング用の10ビットADC
- 認証
- UL1577による3750VRMSで1分間の絶縁(計画済)
アプリケーション
- ハイパワーIGBTとSiC MOSFET
- HEVおよびEVトラクションインバータ
- HEV/EVパワーモジュール
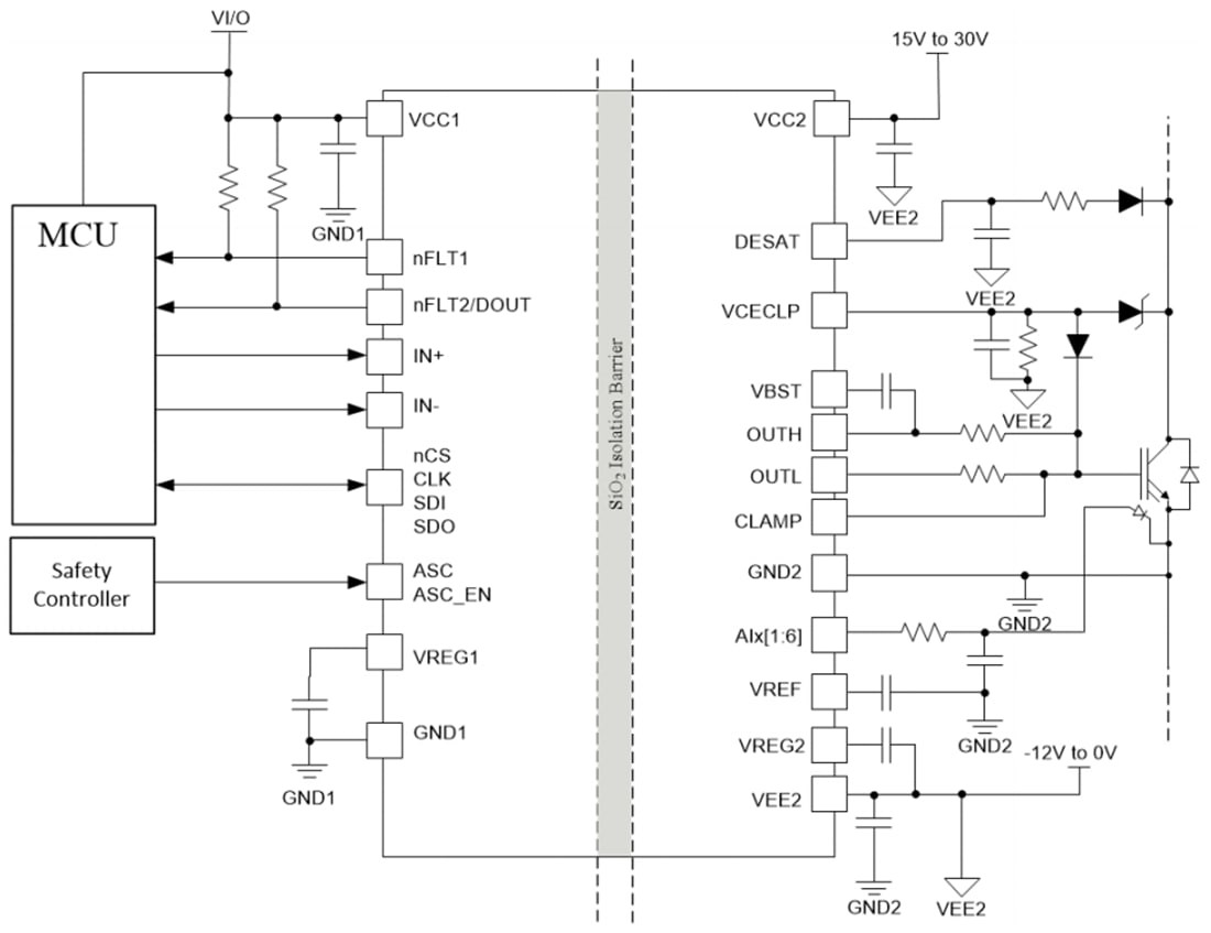
簡略図
公開: 2021-01-12
| 更新済み: 2025-03-06
