Texas Instruments UCC5871-Q1 IGBT/SiC MOSFETゲートドライバ
Texas Instruments UCC5871-Q1 IGBT/SiC MOSFETゲートドライバは、EV/HEVアプリケーションの高出力SiC MOSFETおよびIGBTを駆動するための高度に構成可能な絶縁型シングルチャンネル ゲートドライバです。シャント抵抗–ベースの過電流保護、NTCベースの加熱保護、DESAT検出などのパワートランジスタ保護機能には、これらのフォルト時に選択可能なソフトターンオフまたは2レベルのターンオフが含まれます。アプリケーションのサイズをさらに小さくするために、Texas Instruments UCC5871-Q1は、スイッチング中の4A アクティブミラークランプとドライバに電力が共有されていない間のアクティブゲートプルダウンを内蔵しています。集積10ビットADCを使用すると、システムマネジメントの強化を目的とした最大6つのアナログ入力とゲートドライバの温度を監視できるようになります。システム設計を簡素化するために、診断と検出機能が集積されています。これらの機能のパラメータと閾値は、SPIインターフェイスを使用して構成できます。これによって、デバイスをほぼすべてのSiC MOSFETまたはIGBTと併用できます。特徴
- スプリット出力ドライバによって、30Aピークソースおよび30Aピークシンク電流を実現
- 150Ns(最大)伝播遅延およびプログラマブル最小パルス除去が備わっているインターロックとシュートスルー保護
- 一次側および二次側アクティブ短絡(ASC)サポート
- パワートランジスタ保護を構成可
- DESATベースの短絡保護
- シャント抵抗器ベースの過電流・短絡保護
- NTCベースの温度過昇保護
- パワートランジスタに障害は発生した場合のプログラマブルソフト電源OFF(STO)と2レベルの電源OFF(2LTOFF)
- 統合診断
- 保護コンパレータ用の内蔵セルフテスト(BIST)
- IN+ toトランジスタ・ゲート・パスの整合性
- パワートランジスタ閾値の監視
- 内部クロック監視
- 障害アラーム(nFLT1)および警告(nFLT2)出力
- 機能安全に準拠
- 機能安全アプリケーション用に開発済
- 最高でASIL Dに至るまで、ISO 26262システム設計を支援する文書を利用可能
- ミラークランプトランジスタ用の集積4Aアクティブ・ミラー・クランプまたはオプションの外部ドライブ
- 高度高電圧クランピング制御
- 内部および外部供給・低電圧/高電圧保護
- 低電源またはフローティング入力での、アクティブ出力プルダウンおよびデフォルト低出力
- ドライバダイ温度センシングと温度過昇保護
- VCM = 1000Vでの100kV/µs最低コモンモード過渡耐性(CMTI)
- SPIベースのデバイス再構成、検証、監視、診断
- 電圧および電流モニタリング用の10ビットADC
アプリケーション
- HEVおよびEVトラクションインバータ
- HEV/EVパワーモジュール
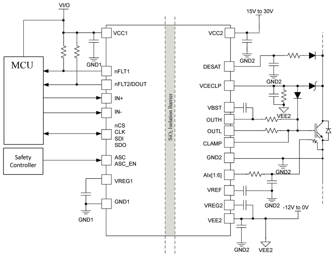
簡略図
公開: 2023-03-02
| 更新済み: 2025-03-06
