Texas Instruments USB-PD-CHG-EVM-01 PDと充電評価モジュール
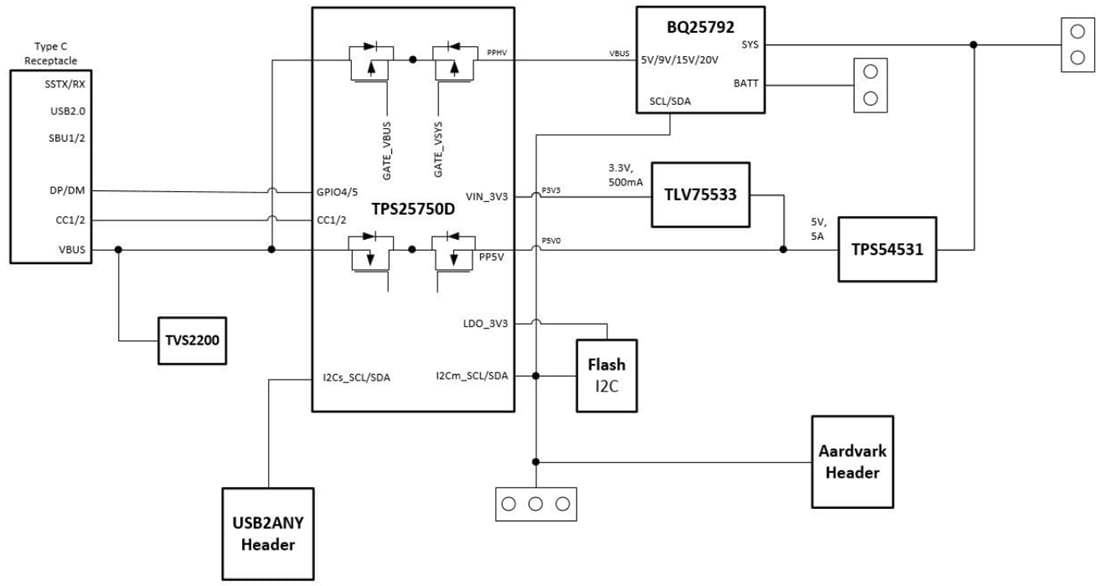
Texas Instruments USB-PD-CHG-EVM-01 PDと充電評価モジュール(EVM)は、bq25792デバイスとTPS25750デバイスを一緒に評価するために使用します。bq25792は、HOTROD(QFN)パッケージの統合スイッチモード降圧バッテリ充電管理デバイスで、3.6V~24V入力の1~4直列セル・リチウムイオンおよびリチウムポリマー・バッテリ向けです。TPS25750はUSB Type-C™ およびPDコントローラで、内部で20V/5Aのソーシングとシンクが可能です。I2Cシリアル・フェイスにより、PDコントローラはバッテリ充電器を駆動し、同時にホストから駆動することができます。この機能により、この組み合わせは真に柔軟なソリューションとなります。Texas Instruments USB-PD-CHG-EVM-01には、バッテリ・チャージャとのさらなるインターフェイスに必要なUSB2ANYは含まれていません(別途注文する必要があります)。特徴
- 高効率5Aスイッチモード降圧充電器とUSB Type-C、スイッチ内蔵PDコントローラの組み合わせを簡単に評価可能
- Aardvark™ コネクタを使用し、ユーザーの希望する構成に合わせてPDコントローラのフラッシュ設定を変更可能
- PDコントローラとバッテリ・チャージャ間のオンボード内部I2Cラインの使用により、ワンタイムフラッシュ以外の何も必要とせずにバッテリ・チャージャをプログラム可能
- 選択した集積回路の両方を使用したコンパクト設計を強調する小型ソリューション・サイズ
ブロック図
公開: 2021-03-16
| 更新済み: 2025-02-27
