Texas Instruments XTR305アナログ電流/電圧出力ドライバ
Texas Instruments XTR305アナログ電流/電圧出力ドライバは、コスト重視の産業用およびプロセス制御アプリケーションを対象とした完全な出力ドライバです。この出力は、デジタルI/V選択ピンによって電流または電圧として構成できます。外付けシャントレジスタは不要です。外部ゲイン設定レジスタとループ補償コンデンサのみ必要です。ドライバとレシーバのチャンネルが別々になっており、柔軟性を発揮します。この計装アンプ(IA)は、リモート電圧センス用に、または高電圧、高インピーダンス測定チャンネルとして使用できます。電圧出力モードでは、出力電流のコピーが提供され、負荷抵抗の計算が可能になります。特徴
- ユーザー選択可能: 電流または電圧出力
- VOUT: ±10V(±20V供給で最大±17.5V)
- IOUT: 最大±20mA(リニア最大±24mA)
- 供給電圧: 40V
- 診断機能
- 短絡または開回路の故障インジケータ・ピン
- 熱保護
- 過電流保護
- 電流シャント不要
- シングル入力モード用の出力無効化
- ドライバとレシーバの個別チャンネル
- Testability™のための設計
アプリケーション
- モータドライブのアナログ出力: 4-20mA、±10V
- PLC出力プログラマブル・ドライバ
- 産業用クロスコネクタ
- 産業用高電圧I/O
- 3線式センサ電流または電圧出力
- ±10V 2線式および4線式電圧出力
Additional Resources
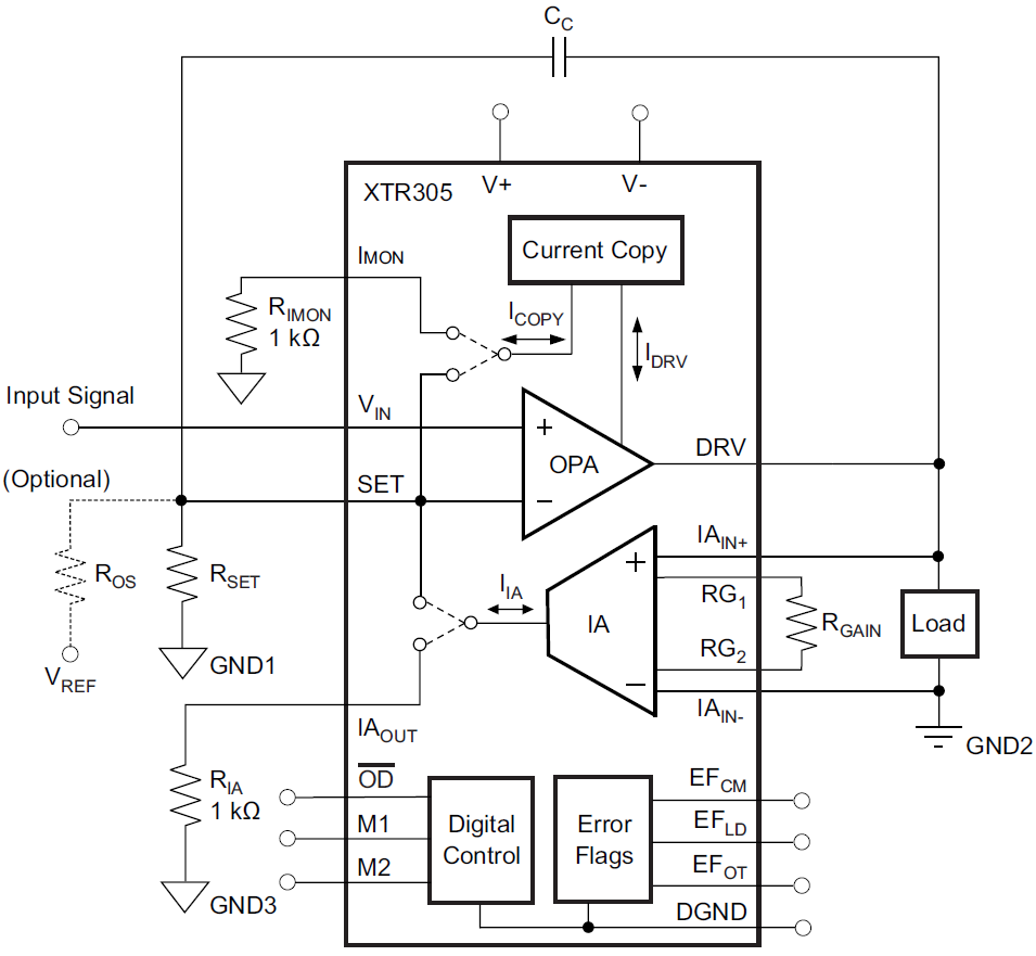
代表的なアプリケーション
公開: 2018-06-13
| 更新済み: 2023-10-30
