Texas Instruments UCC2720xA 120V High-Side / Low-Side Drivers
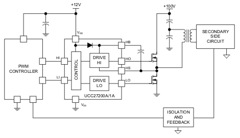
Texas Instruments UCC2720xA 120V, 3A Peak High-Side / Low-Side Drivers are high-frequency N-Channel MOSFET drivers that include a 120V bootstrap diode and high side / low-side driver with independent inputs for maximum control flexibility. The TI UCC2720xA allows for N-channel MOSFET control in half-bridge, full-bridge, two-switch forward, and active clamp forward converters. The low-side and high-side gate drivers are independently controlled and matched to 1ns between the turn-on and turn-off of each other. TI UCC2720xA drivers offer an enhanced ESD structure compared with the UCC2720x and can withstand a maximum of -18V on its HS pin.Features
- Specified from -40°C to +140°C
- Drives two N-channel MOSFETs in high-side/low-side configuration
- 120V maximum boot voltage
- 20V maximum VDD voltage
- On-chip 0.65V VF, 0.6- RD bootstrap diode
- Greater than 1MHz of operation
- 20ns propagation delay times
- 3A sink, 3A source output currents
- 8ns rise/7ns fall time with 1000pF load
- 1ns delay matching
Applications
- Power supplies for telecom, datacom, and merchant markets
- Half-bridge applications and full-bridge converters
- Isolated bus architecture
- Two-switch forward converters
- Active-clamp forward converters
- High voltage synchronous-buck converters
- Class D audio amplifiers
Functional Diagram
Datasheets
TI Reference Design
公開: 2011-12-13
| 更新済み: 2022-03-11
