Vicor DCM3623絶縁型レギュレータDC-DCコンバータ
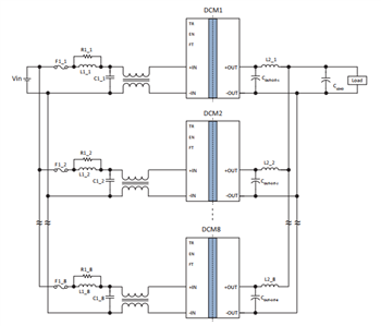
Vicor DCM3623は、絶縁型レギュレータDC-DCコンバータで、絶縁型出力を生成するために幅広い非安定化入力で動作します。高周波ゼロ電圧スイッチング(ZVS)トポロジを備えたDCM3623コンバータは、入力ライン範囲に対して常に高い効率を提供します。モジュラーDCM 3623コンバータとダウンストリームDC-DC製品は、効率的な電力分配をサポートし、優れたシステム性能と、様々な非安定化電源から負荷点への接続を提供します。DCM3623は、様々なアプリケーションに適しています。DCM3623は、鉄道など各種のアプリケーションに適しており、3000VDC 絶縁型電圧と幅広い43VDC-154VDC入力電圧範囲を、72VDCと110VDC公称システムの双方で使用することができます。特徴
- 5つの入力電圧ファミリ
- 15V (9-75V)
- 24V (18-36V)
- 28V (16-50V)
- 30V (9-50V)
- 48V (36-75V)
- 100V (43-154V)
- ZVS高周波数スイッチングにより、薄型、高密度のフィルタリングが可能
- 93%のピーク効率を達成
- 最大8ユニットを並列し、配置のライン電圧とは異なることを許可する戦略を共有
- 過電圧、過電流、紫外線、短絡、温度保護
アプリケーション
- 産業用
- プロセス制御
- 輸送 / 重機
- 防衛 / 航空宇宙
ビデオ
課題に対するソリューション
公開: 2018-01-09
| 更新済み: 2025-09-12
