Vishay 3kW双方向DC/DCコンバータリファレンスデザイン
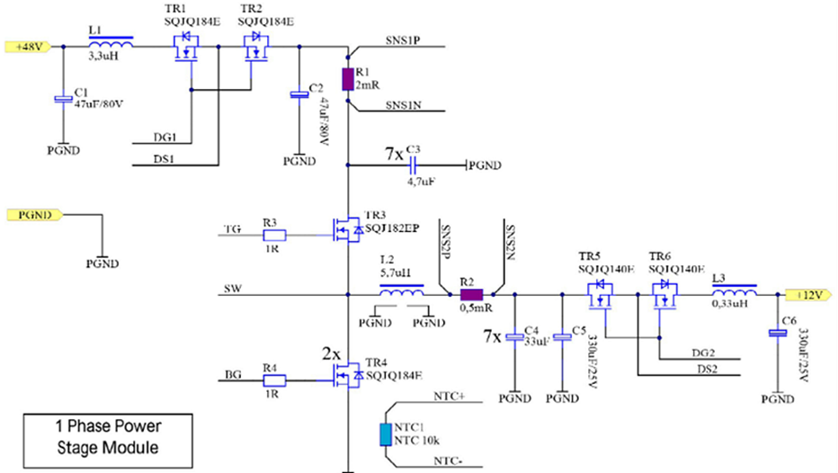
Vishay 3kW双方向DC/DCコンバータリファレンスデザインは、それぞれ500Wの出力が可能な6つのモジュール式電力段を特徴としています。スケーラブルな3kW 48V/12V双方向DC/DCコンバータは、電力段用ヒートシンク付きの絶縁金属基板(IMS)を使用して設計されています。標準FR4コントローラ・ボードは、上部に取り付けられ、6つの電力段を備えています。 デュアル・ボードネット・システム(12Vバスと48Vバスを搭載した車両)の人気が高まるにつれて、高出力双方向48V~12V DC/DCコンバータが、今日の’自動車アーキテクチャにおいて重要な構成要素となっています。車両の全体的な効率を最適化するためには、車両’の電気的な要求とバッテリの健康状態に応じて、12Vと48Vのバッテリ間でどちらかの方向にエネルギーを転送する必要があります。通常、コンバータ設計は、広い電力範囲にわたって最大効率で動作することはできません。しかし、Vishayのこのリファレンスデザインは、それぞれ500Wの出力が可能な6つのモジュール式電力段を使用しています。特徴
- 電力段用にヒートシンクが搭載されたIMSを活用
- 標準的なFR4コントローラボードを上部に実装
- 各500Wの出力が可能な6つのモジュール式電力段
原理図
ビデオ
3D画像
その他のリソース
公開: 2023-07-18
| 更新済み: 2023-08-08
