SiC6xxは高電流駆動能力、適応型デッドタイム制御、統合型ブートストラップショットキーダイオード、システムに接点温度の過熱を知らせる過熱警告(THWn)、軽量負荷効率を向上するためのゼロ電流検出機能を搭載した、先進的MOSFETゲートドライバICを組み込んでいます。さまざまなPWMコントローラと互換性があり、トライステートPWM、3.3V(SiC620A)/5V(SiC620)PWMロジックをサポートします。
SiC652およびSiC657統合型パワーステージソリューション
SiC652およびSiC657統合型パワーステージソリューションには、19Vの入力段向けに最適化されたパワーMOSFETが装備されています。これらのパワーステージソリューションは、最大2MHzの高周波数動作を実現しています。SiC652およびSiC657ソリューションは、トライステートおよびホールドオフ付き5VPWMロジックを備えています。これらのソリューションは、熱強化型PowerPAK ®MLP55-31Lパッケージでご用意があります。SiC652およびSiC657ソリューションは、システムのスタンバイ状態時の消費電力を低減するPS4モードに対応しています。SiC652パワーステージには、システムの監視と信頼性を向上させる、動作温度監視、保護機能、警告フラグが備わっています。
特徴
- SiC6xxには、以下を備えた高度なMOSFETゲートドライバが内蔵されています。
- 高電流駆動能力
- 適応型デッドタイム制御
- 一体型ブートストラップショットキーダイオード
- システムの過度の接合部温度に警告を発する熱警告(THWn)
- 軽負荷効率向上のためのゼロ電流検出
- 熱強化型PowerPAK® MLP55-31Lパッケージ
- VishayのGen IV MOSFET技術と統合型ショットキーダイオード付属ローサイドMOSFET
- 最大連続電流60A
- ピーク効率: 95%
- 最大2MHzの高周波数動作
- 19V入力段に最適化されたパワーMOSFET
- トライステートおよびホールドオフ付き3.3/5VPWMロジック
- 軽量負荷効率向上のためのゼロ電力検出制御
- 低PWM伝搬遅延(<20ns)
- 熱監視フラグ
- 高速無効化
- VCIN用低電圧ロックアウト
アプリケーション
- CPU、GPU、メモリ用多相VRD
- Intel IMVP-8 VRPower伝送 - VCORE、VGRAPHICS、VSYSTEM AGENT Skylake、 Kabylakeプラットフォーム - Apollo Lakeプラットフォーム用VCCGI
- 最大24Vレール入力DC/DC VRモジュール
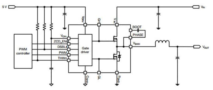
標準的なアプリケーション図
ビデオ
公開: 2015-02-25
| 更新済み: 2024-11-19

