Vishay / Siliconix DG333A/DG333AL高精度クワッドSPDTアナログスイッチ
Vishay/Siliconix DG333AおよびDG333AL高精度クワッド単極双投(SPDT)アナログスイッチは、4つの独立した制御SPDTアナログスイッチで構成されています。これらのモノリシックスイッチは、高精度でアナログ信号を制御するように設計されています。DG333AおよびDG333ALは、低オン抵抗(標準25Ω )、低漏洩(標準20pA)、低電荷注入性能を提供することによって、測定誤差を最小限に抑えます。DG333ALは、マイクロパワー動作(標準<1μW)も備え、バッテリ駆動システムに最適です。改善された電荷注入補償設計によって、スイッチング過渡を最小限に抑えます。これらのスイッチは、最大±22V信号に対応でき、30mAの拡張連続電流があります。Vishay/Siliconix独自のHVSG-2 CMOSプロセスで製造されたDG333AおよびDG333ALスイッチは、より高速で低い電力消費を実現します。エピタキシャル層によって、ラッチアップを防止します。オンの場合、各スイッチは両方向に同じように動作します。オフの場合、スイッチは電源レベルまでの電圧をブロックします。
特徴
- レール・ツー・レールのアナログ信号範囲
- シンプルなロジックインターフェイス
- 高精度と精度
- 最小過渡
- 低歪み
- 消費電力の削減
- 信頼性が向上
- ブレーク・ビフォア・メーク・スイッチング動作
- 供給電圧範囲:±22V
- TTLおよびCMOS互換ロジック
- 25Ωの低オン抵抗
- チャンネル間で整合されたOn抵抗(<2Ω)
- アナログ信号範囲(Δ< 3Ω)全体でのフラットオン抵抗
- 低1pC電荷注入
- 低漏洩0.2nA
- 高速175nsスイッチング
- 5V~40Vの単電源動作
- 3015.xに準拠した>2kVのESD許容差
- <1μAの低消費電力
- 最大電流(任意の端子):30mA
- 動作温度範囲:-40°C~+85°C
- 20ピン・プラスチックDIP、ワイドボディSOIC、またはTSSOPパッケージ・オプション
アプリケーション
- オーディオスイッチング
- 試験装置
- ポータブル計測機器
- 通信システム
- PBX、PABX
- コンピュータ周辺機器
- マスストレージシステム
- スイッチトキャパシタネットワーク
- バッテリ駆動システム
ブロック図/ピン構成
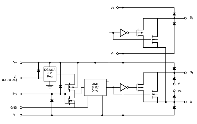
回路図
公開: 2024-11-22
| 更新済み: 2024-12-04
