Vishay Semiconductors Si786デモボード
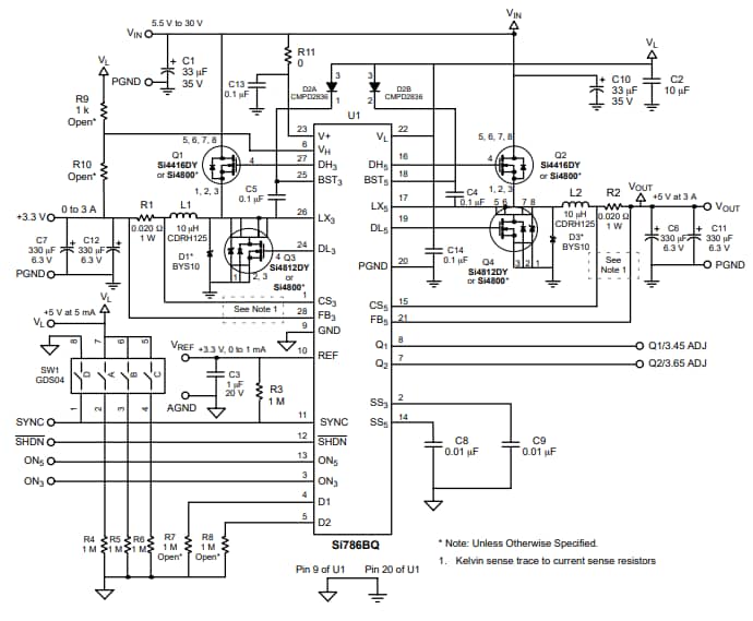
Vishay / Siliconix Si786 デモボード バッテリーパックのエネルギーまたは AC-DC コンバータ出力を5Vおよび3.3V電源電圧に変換します。Si786デュアル出力電源コントローラは、ノートブックコンピュータ用の2つの降圧 コントローラ、マイクロパワー5Vおよび3.3Vリニアレギュレータ、および2つの コンパレータと統合されています。マイクロパワー リニア レギュレータは、降圧 コンバータのシャットダウン中に電源管理と バックアップ回路を維持します。コンパレータは、システム内のさまざまなゾーンへの電力の切り替えに として使用される、低オン抵抗の n チャネル FET のゲートを 強化するのに十分な電圧を提供します。Si786ボードは、5.5V~30Vの入力電圧範囲で動作します。特徴
- 5Vおよび3.3V降圧型同期コンバータ
- 500μA未満の自己消費電流
- シャットダウン電流: 25μA
- 入力動作範囲 5.5V~30V
アプリケーション回路
公開: 2024-01-09
| 更新済み: 2024-03-07
